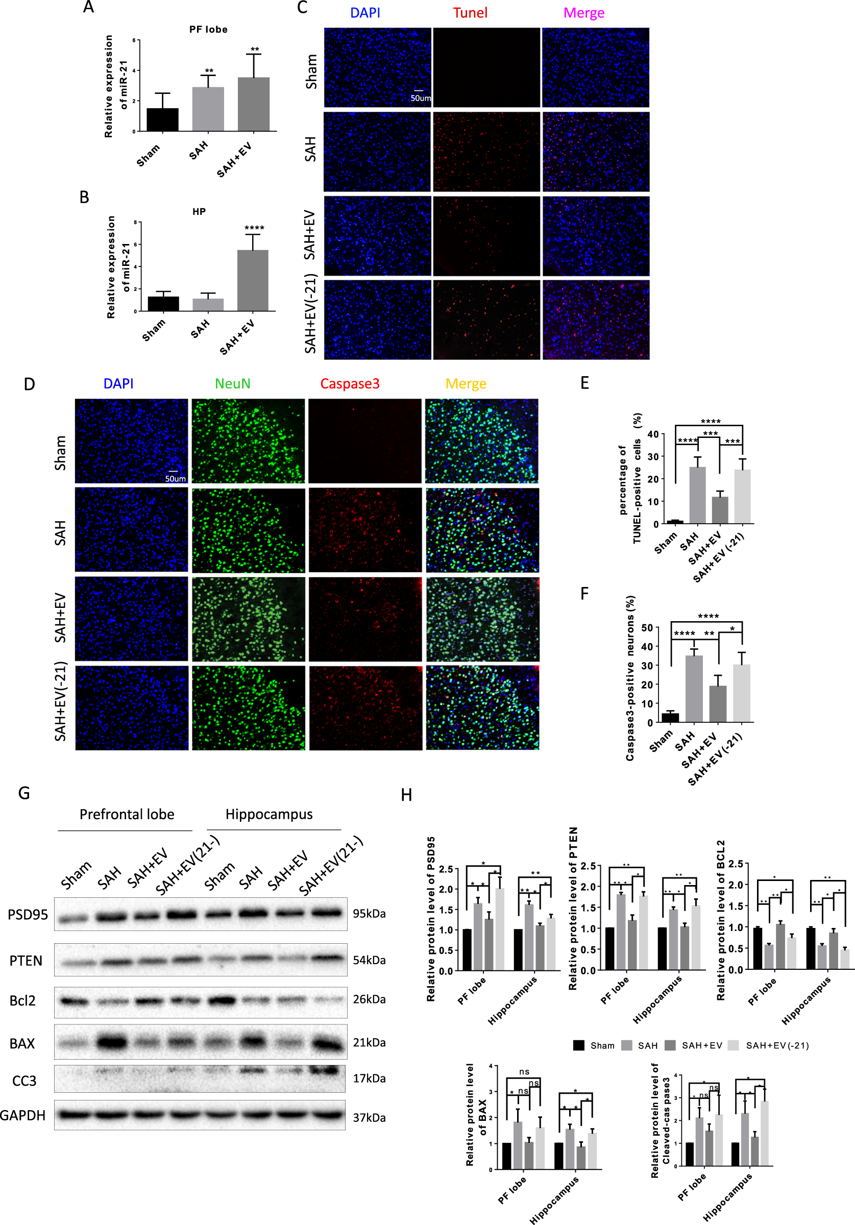
Fig. 6: miR-21 mediated the neuroprotective effects of MSC-EV.

a, b, MSC-EV increased mir-21 expression in brain tissues 48 h after SAH. MSC-EV were administered to SAH rats in the presence of miR-21 knockdown. TUNEL staining (c) and double immunofluorescence staining (d) of cleaved-caspase-3 and NeuN in the prefrontal cortex 48 h after SAH (n = 4). Quantitative analyses were performed for TUNEL staining (e) and immunofluorescence staining (f). g Western blot detected the protein level of PSD95, PTEN, BCL2, BAX, and cleaved-caspase3 in prefrontal lobe and hippocampus. (n = 3). h Protein levels were normalized to that of GAPDH.