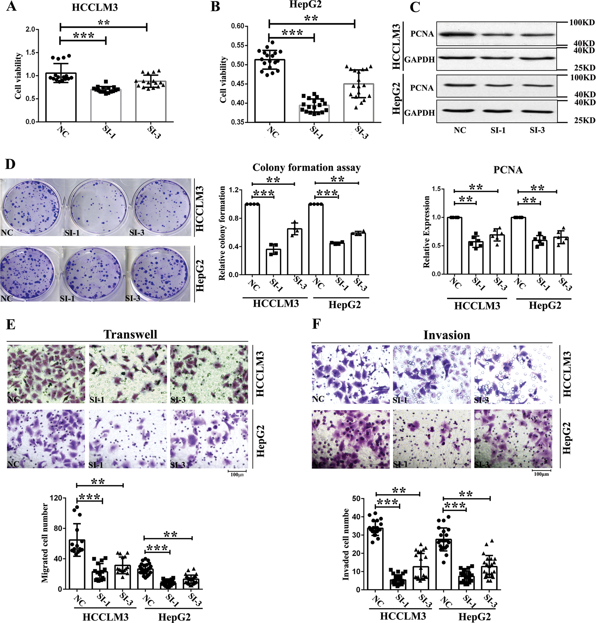
Fig. 4: circMAST1 promotes the proliferation, migration, and invasion of HCC cells in vitro.

a, b Cell proliferation ability of HCLLM3 and HepG2 cells transfected with siRNA-circMAST1 or siRNA-NC was evaluated by WST-1 assay (**P < 0.01; ***P < 0.001; n = 4). C. PCNA protein expression was determined after knockdown of siRNA-circMAST1 or siRNA-NC in HCLLM3 and HepG2 (**P < 0.01; n = 6). d Colony formation assay was used evaluated the proliferation ability of HCLLM3 and hepG2 cells transfected with siRNA-circMAST1 or siRNA-NC (**P < 0.01; ***P < 0.001; n = 4). e Cell migration capability of HCLLM3 and hepG2 cells transfected with siRNA-circMAST1 or siRNA-NC was assessed by transwell migration (**P < 0.01; ***P < 0.001; n = 4). f Cell invasion capability of cells transfected with siRNA-circMAST1 or siRNA-NC was evaluated by matrigel nivasion assays(**P < 0.01; ***P < 0.001; n = 4). NC, control oligonucleotides with scramble sequence; SI-1, si-circMAST-1;SI-3, si-circMAST1-3.