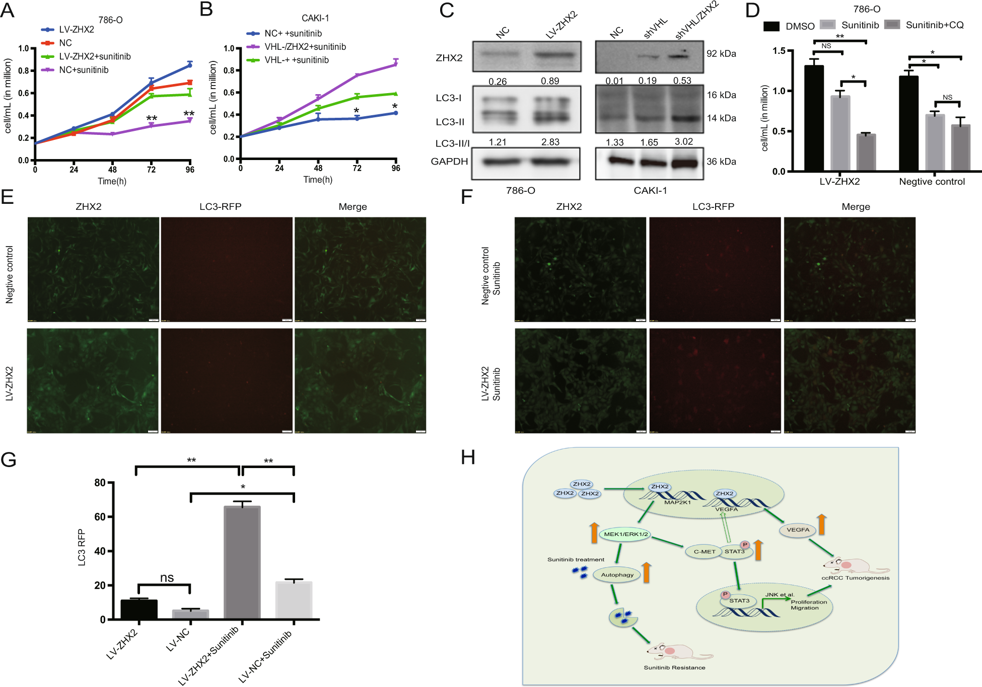
Fig. 6: ZHX2 could induce Sunitinib resistance by activating autophagy.

a, b The sunitinib treatment experiments in new reprogrammed 786-O and CAKI-1 respectively. c The autophagy related proteins LC3-I/II were tested by western blot in new reprogrammed 786-O and CAKI-1 respectively. The ratio in western blot semi-quantification was normalized by GAPDH respectively. d The combination treatment of sunitinib and CQ could significantly increase the inhibition rate in 786-O/LV-ZHX2 cells. eāg The single-label-adenovirus RFP-LC3 was used to detect the LC3 expression before and after sunitinib treatment respectively. The quantitative measurements of LC3 were performed under fluorescence microscope. h All experiments summarized in a schematic diagram. The solid arrow is the conclusion of this study, while the hollow arrow is the experimental guess. All experiments were repeated double times. *pā<ā0.05, **pā<ā0.01, ***pā<ā0.001, ns not significant.