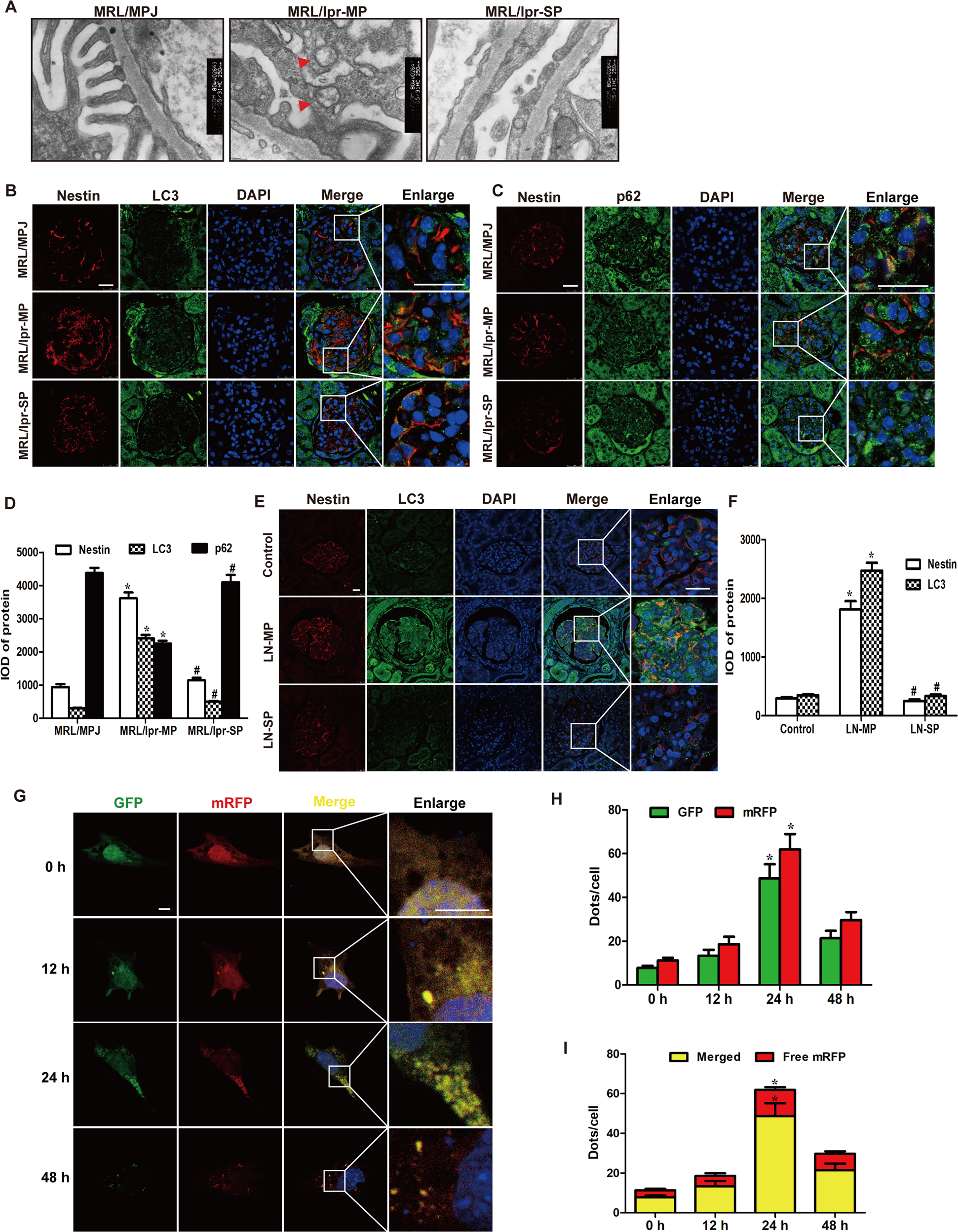
Fig. 3: Autophagy was increased in podocytes of lupus nephritis with mild proteinuria.
From: Nestin protects podocyte from injury in lupus nephritis by mitophagy and oxidative stress

a Electron microscopy assay showed the ultrastructure of the podocytes in renal cortex of MRL/lpr mice. Red arrows referred to autophagosomes. Scale bars: 250 nm. b–d IF assay showed that the expression of nestin, LC3 and p62 in glomeruli of MRL/lpr mice. Scale bars: 25 μm. *P < 0.05 vs. MRL/MPJ mice, #P < 0.05 vs. MRL/lpr-MP mice. e, f IF assay showed that the expression of nestin and LC3 in glomeruli of LN patients. Scale bars: 25 μm. *P < 0.05 vs. control group, #P < 0.05 vs. LN-MP group. g IF assay showed that the autophagosome after mRFP-GFP-LC3 plasmid transfected to MPCs stimulated with LN plasma. Scale bars: 10 μm. h Quantitative data for green or red puncta per cell after mRFP-GFP-LC3 plasmid transfected to MPCs stimulated with LN plasma. *P < 0.05 vs. 0 h group. i Quantitative data for yellow or free red puncta per cell after mRFP-GFP-LC3 plasmid transfected to MPCs stimulated with LN plasma. *P < 0.05 vs. 0 h group. Bonferroni’s correction was performed to analyze statistical significance. Values are mean ± SEM.