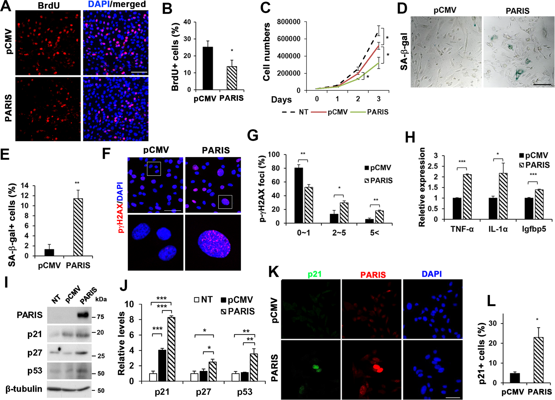
Fig. 2: PARIS reduced myoblast proliferation while elicited cellular senescence.

a BrdU incorporation assay was performed with pCMV- or pCMV-PARIS-overexpressing C2C12 cells. Nuclei were visualized by DAPI staining. Scale bar = 100 μm. b The percentage of the number of BrdU-positive cells (n = 4 per each groups, 349 ~ 374 (pCMV) and 244 ~ 378 cells per sample were counted). c Cell proliferation was determined by viable cell counting analysis using trypan blue in non-transfected (NT)-, pCMV-, or pCMV-PARIS-overexpressing C2C12 cells. Initial cell number was 2 × 104 (0 day). d SA-β-Gal staining in pCMV- or pCMV-PARIS-overexpressing C2C12 cells at G-phase. e Quantification of SA-β-gal-positive cells (n = 3 per group, 74 ~ 84 (pCMV) and 71 ~ 81 (pCMV) cells per field were counted, respectively). f pCMV- or pCMV-PARIS-overexpressing C2C12 cells were immunostained against phospho-γH2AX (red). Scale bar = 50 μm. g Quantification of p-γH2AX foci numbers (n = 3 per group, 117 ~ 150 (pCMV) and 53 ~ 67 (PARIS) cells per field were counted, respectively). h Real-time qRT-PCR analysis for mRNA expression levels of TNF-α, IL-1α, and Igfbp5 in pCMV- or pCMV-PARIS-overexpressing C2C12 cells. These values were normalized to L32 (three sets per group). i Immunoblotting for PARIS, p21, p27, and p53 was performed in NT-, pCMV-, or pCMV-PARIS-overexpressing C2C12 cell. j The relative protein expression levels were quantified (three sets per group). k Immunostaining of p21 (green) and PARIS (red) in pCMV- or pCMV-PARIS-overexpressing C2C12 cells. Scale bar = 50 μm. l Quantification of p21-positive cells (n = 4 per group, 160 ~ 184 (pCMV) and 103 ~ 210 (PARIS) cells per field were counted, respectively). Significant difference was determined by Student t-test (b, e, g, l) and ANOVA (c, j) (*p < 0.05, **p < 0.01, ***p < 0.001).