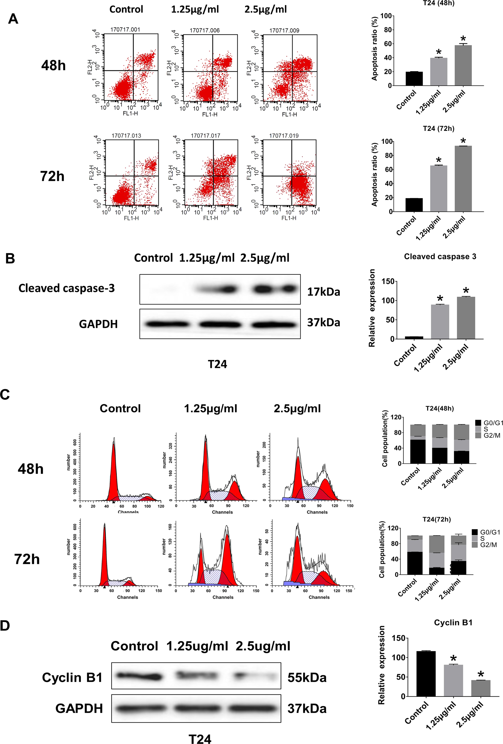
Fig. 2: Treatment with CONPs induced apoptosis and cell cycle arrest in bladder cancer cells.

a T24 cells were treated with different concentrations of CONPs at specified time points. The chart illustrates significant apoptosis induced by CONPs in a dose- and time-dependent manner. b The expression of cleaved caspase-3 was determined by western blot analysis after treatment of T24 cells with CONPs for 48 h. c T24 cells were treated with different concentrations of CONPs at specified time points, and cell cycle progression was arrested following CONPs treatment. d Western blot analysis showed reduced expression of the cell cycle checkpoint protein cyclin B1 after CONPs treatment for 48 h. *P < 0.05 (n = 3).