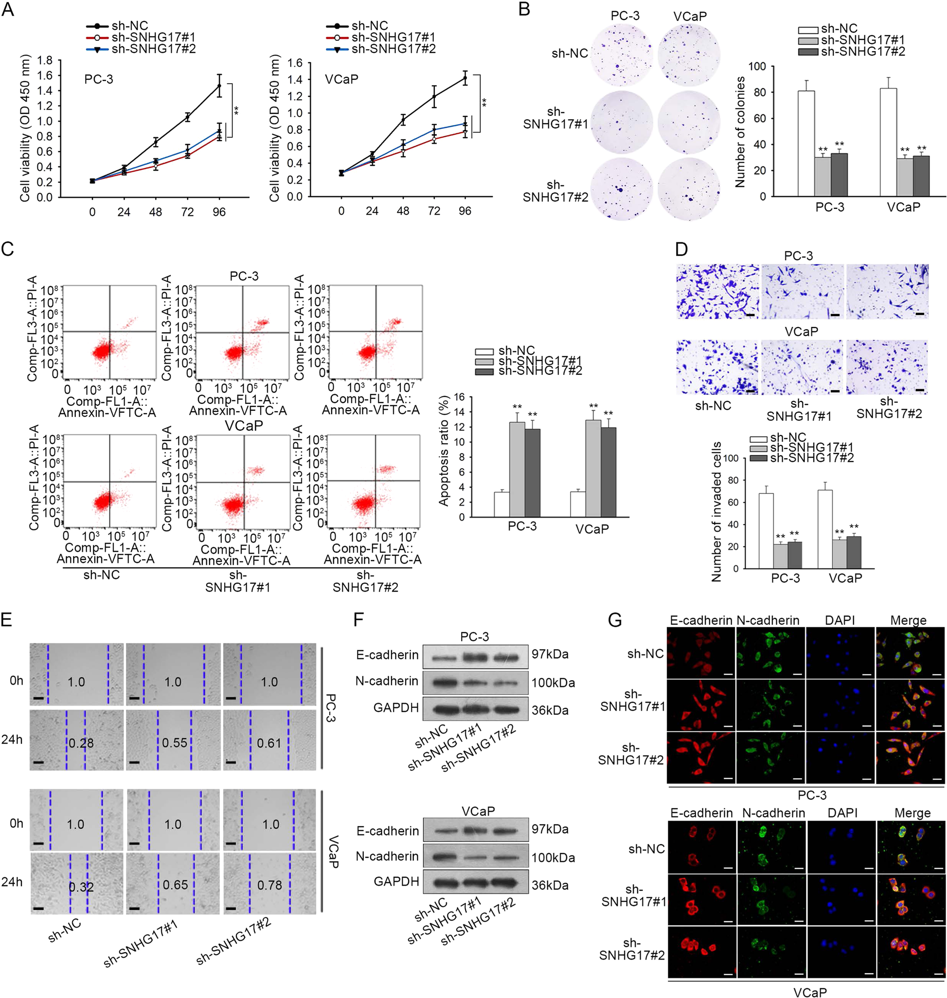
Fig. 2: Knockdown of SNHG17 abrogated proliferation, improved apoptosis, hindered invasion and EMT in PC cells.

a, b CCK-8 and colony formation assays were applied to evaluate PC cell proliferation under SNHG17 knockdown. c Flow cytometry apoptosis analysis was used to analyze apoptosis of PC cells under SNHG17 silence. d Transwell invasion assay was used to examine invasion of PC cells under SNHG17 knockdown. e Migration of PC cells was assessed by wound healing assay under SNHG17 silence. f, g E-cadherin and N-cadherin expressions in PC cells were examined by western blot and IF staining. **P < 0.01.