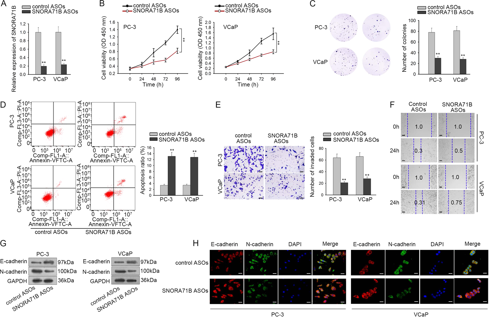
Fig. 3: Knockdown of SNORA71B hindered PC progression.

a RT-qPCR analysis confirmed the knockdown efficiency of SNORA71B in PC cells. b, c CCK-8 and colony formation assays were applied to evaluate PC cell proliferation under SNORA71B knockdown. d Flow cytometry apoptosis analysis was used to analyze apoptosis of PC cells under SNORA71B silence. e Transwell invasion assay was used to examine invasion of PC cells under SNORA71B knockdown. f Pictures of the width of scratch wounds of PC cells at 0 and 24 h under SNORA71B silence. g, h E-cadherin and N-cadherin expressions in PC cells were examined by western blot and IF staining. **P < 0.01.