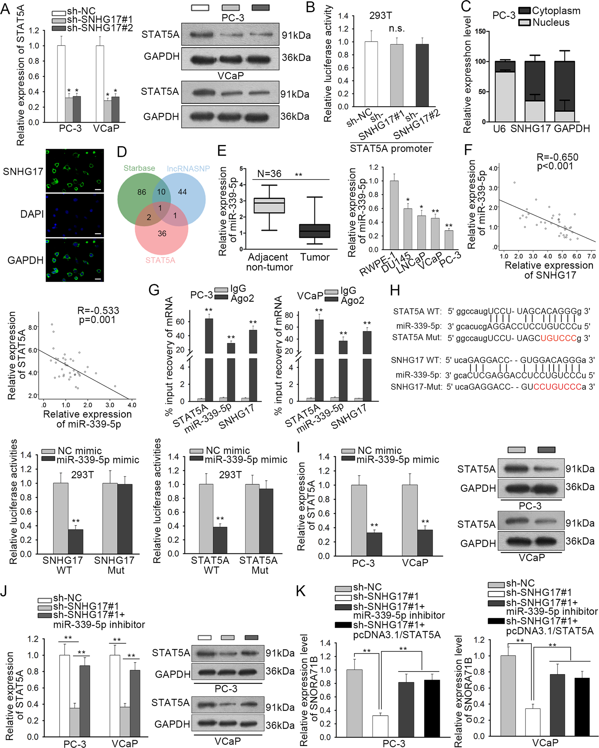
Fig. 5: SNHG17/miR-339-5p/STAT5A positive feedback loop positively regulated SNORA71B expression.

a RT-qPCR and western blot assay showed the expression of STAT5A level under SNHG17 silence in PC cells. b Luciferase reporter assay showed that SNHG17 cannot regulate transcription of STAT5A. c Subcellular localization of SNHG17 in PC cells was determined by subcellular fractionation and FISH. d Venn pattern showed that Starbase and lncRNASNP predicted miR-339-5p as shared miRNA for SNHG17 and STAT5A. e Expression of miR-339-5p in PC tissues and cell lines was detected by RT-qPCR. f Pearson’s correlation curve showed the negative correlation of miR-339-5p with STAT5A and SNHG17 in PC samples. g RIP assay confirmed the interaction of miR-339-5p with STAT5A and SNHG17 in PC cells. h Binding sites of miR-339-5p on STAT5A and SNHG17 were obtained from Starbase. Luciferase reporter assay confirmed the interaction of miR-339-5p with STAT5A and SNHG17. i RT-qPCR and western blot assays showed the expression of STAT5A level under miR-339-5p overexpression in PC cells. j RT-qPCR and western blot assays showed the expression of STAT5A level under indicated transfection in PC cells. k RT-qPCR results of SNORA71B expression under indicated transfection in PC cells. *P < 0.05, **P < 0.01.