Fig. 3: LEMP is essential for muscle development in mice.
From: The micropeptide LEMP plays an evolutionarily conserved role in myogenesis

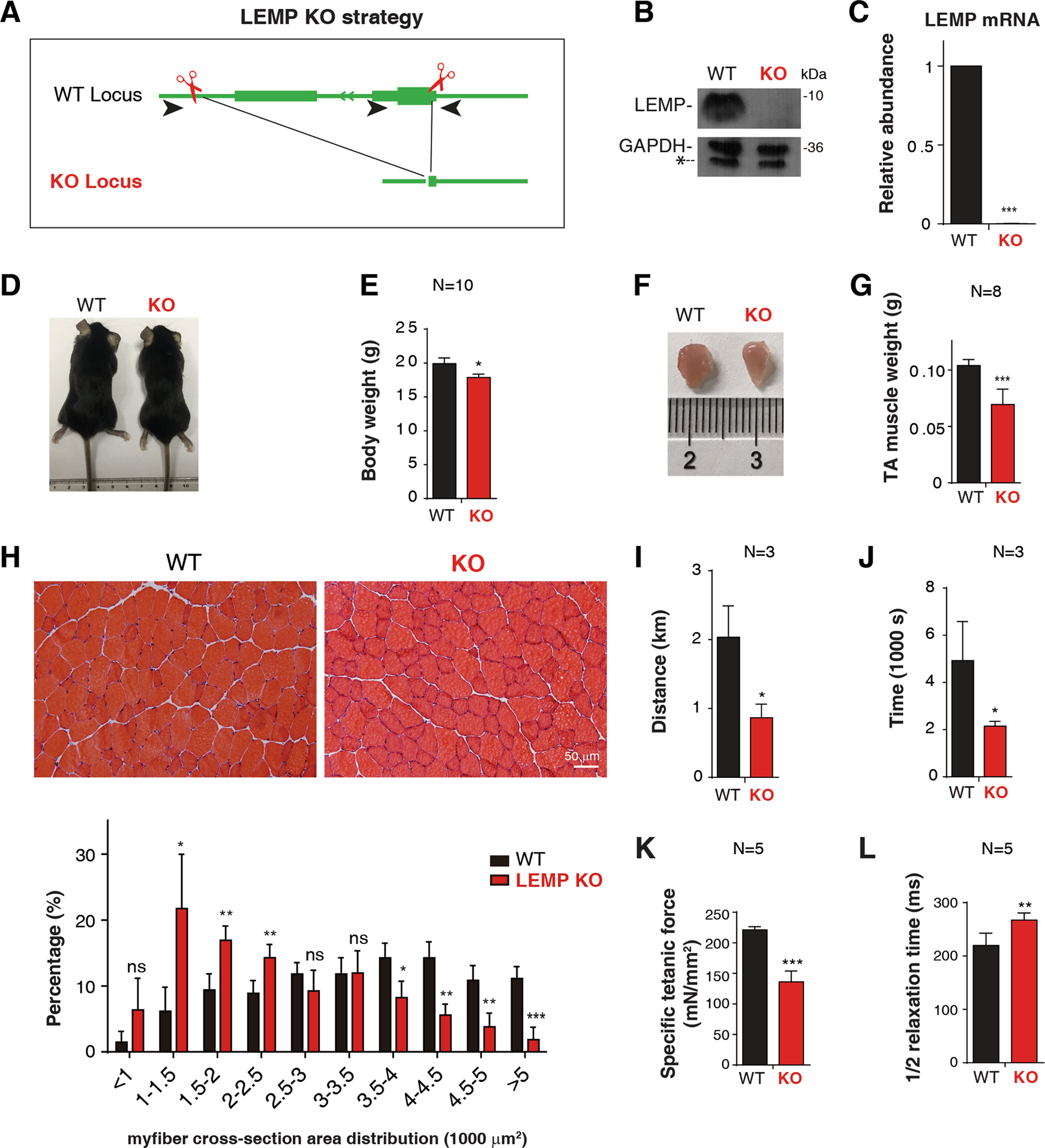
a Strategy for LEMP KO mice using CRISPR-Cas9 genome editing. b Western blot to examine expression levels of LEMP protein in satellite cells isolated from WT and LEMP KO mice. GAPDH was used as a loading control. The asterisk indicates a nonspecific band that is detected by the GAPDH antibody. c RT-qPCRs to examine expression levels of LEMP mRNA in satellite cells isolated from WT and LEMP KO mice. The bars show RNA levels relative to GAPDH. Error bars, standard deviations (n = 3). Statistical analysis was performed using Student’s t test. ***P < 0.001. d A representative image of 8-week-old WT and LEMP KO mice. e Quantification of the body weight from 8-week-old WT and LEMP KO mice. Error bars, standard deviations (n = 10). Statistical analysis was performed using Student’s t test. *P < 0.05. f A representative image of TA isolated from 8-week-old WT and LEMP KO mice. g Quantification of TA weight from 8-week-old WT and LEMP KO mice. Error bars, standard deviations (n = 8). Statistical analysis was performed using Student’s t test. ***P < 0.001. h (Top): Representative images of H&E staining to examine myofiber sizes of TA muscle cross-sections from 8-week-old WT and LEMP KO mice. Scale bar, 50 μm. (Below): Percentage distribution of muscle fiber cross-section area derived from muscles from WT and LEMP KO mice. Error bars, standard deviations (n = 4). Statistical analysis was performed using Student’s t test. ***P < 0.001, **P < 0.01, *P < 0.05, ns: not significant. i, j Measurement of exercise capacity using forced treadmill running to exhaustion. Distance i and time j are shown. Error bars, standard deviations (n = 3). Statistical analysis was performed using Student’s t test. *P < 0.05. k Specific tetanic force of TA muscles in WT or LEMP KO mice. Error bars, standard deviations (n = 5). Statistical analysis was performed using Student’s t test. ***P < 0.001. l 1/2 relaxation time of TA muscles in WT or LEMP KO mice. Error bars, standard deviations (n = 5). Statistical analysis was performed using Student’s t test. **P < 0.01.