Fig. 4: LEMP promotes skeletal muscle regeneration and activates satellite cell differentiation.
From: The micropeptide LEMP plays an evolutionarily conserved role in myogenesis

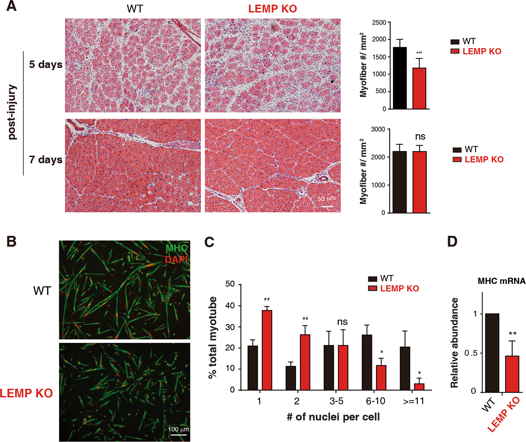
a (Left): Representative images of H&E-staining of TA muscle cross-sections at day 5 and day 7 post injury from WT and LEMP KO mice. Scale bar, 50 μm. (Right): Statistics on the number of regeneration fibers per unit area. Error bars, standard deviations (n = 10). Statistical analysis was performed using Student’s t test. ***P < 0.001. b MHC immunostaining of satellite cells isolated from WT and LEMP KO mice. MHC: green; DAPI: red. c Quantitation of fusion in WT and LEMP KO satellite cells. Scale bar, 100 μm. Error bars, standard deviations (n = 3). Statistical analysis was performed using Student‘s t test. **P < 0.01, *P < 0.05, ns: not significant. d RT-qPCRs to examine MHC mRNA expression level in satellite cells isolated from WT and LEMP KO mice. The bars show RNA levels relative to GAPDH. Error bars, standard deviations (n = 3). Statistical analysis was performed using Student’s t test. **P < 0.01.