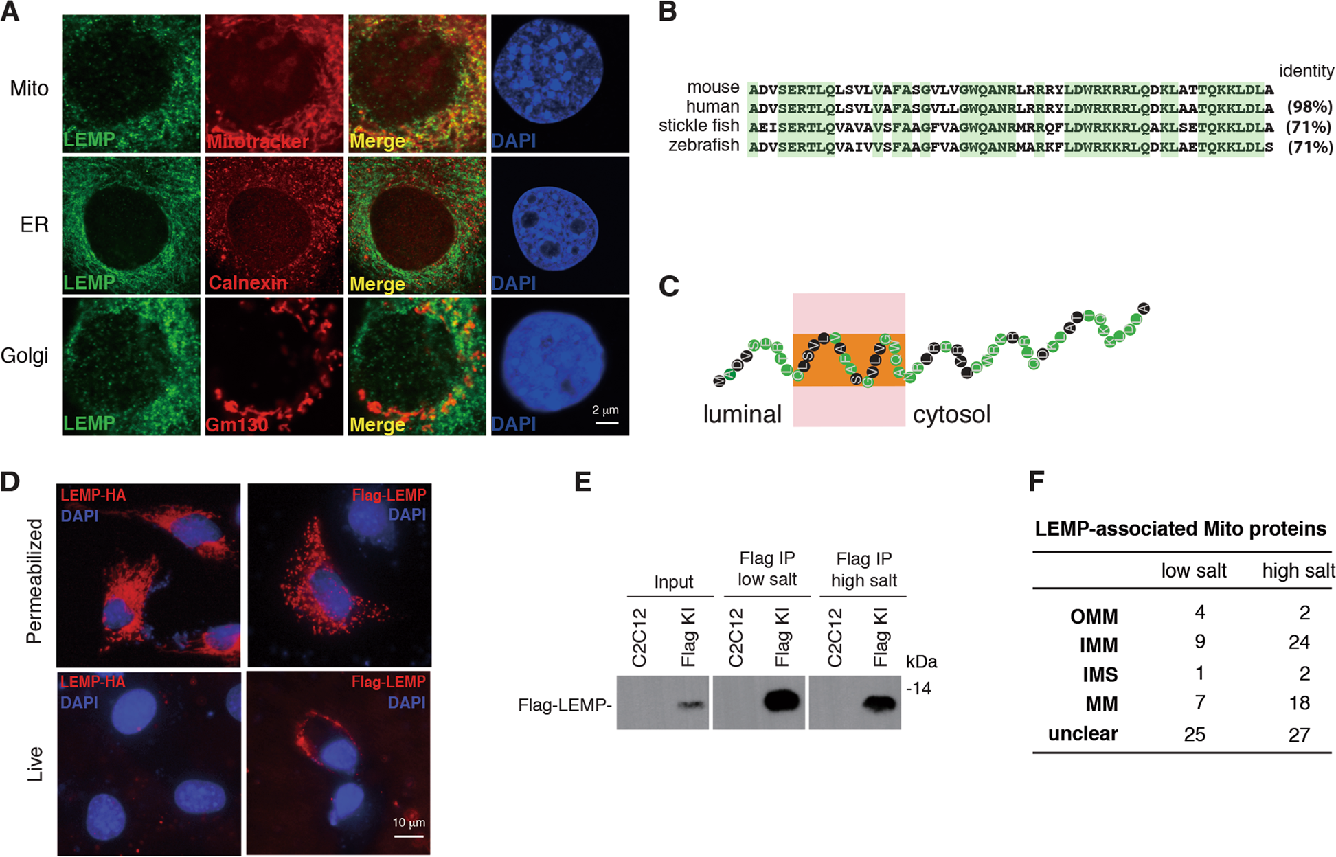
Fig. 6: LEMP localizes at the plasma membrane and mitochondria and associates with mitochondrial proteins.
From: The micropeptide LEMP plays an evolutionarily conserved role in myogenesis

a IF using a Flag antibody to examine the localization of LEMP in Flag-LEMP-KI C2C12 cells. Mitotracker, Calnexin, and Gm130 were stained to show the localization of mitochondrion, ER, and Golgi. Scale bar, 2 μm. b Amino acid sequence alignment of LEMP proteins in multi-species. Conserved amino acids are marked in green. c Model of LEMP topology based on TMHMM Server v. 2.0. d IF using an HA or a Flag antibody to examine the localization of LEMP-HA and Flag-LEMP in permeabilized (fixed) or nonpermeabilized (live) C2C12 cells. Scale bar, 10 μm. e IPs with the Flag antibody to identify LEMP-associating proteins from Flag-LEMP cells in the presence of RNaseA under low salt (150 mM) and high salt (300 mM) conditions followed by western blot and mass spectrum. f The category of LEMP-associated mitochondrial proteins. OMM outer mitochondrial membrane, IMM inner mitochondrial membrane, IMS intermembrane space, MM mitochondrial matrix.