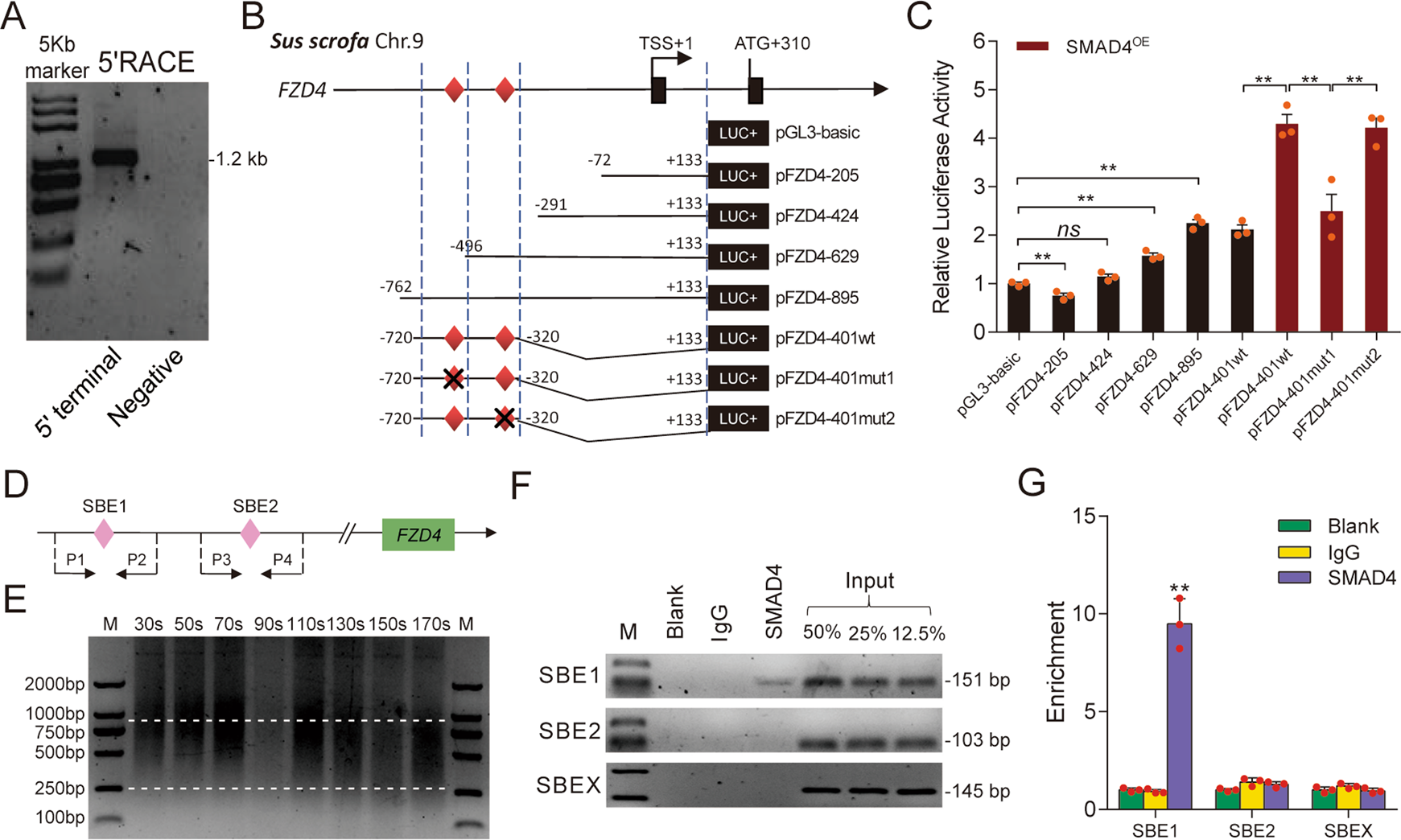
Fig. 2: SMAD4 acts as a transcription factor and induces FZD4 transcription.
From: SMAD4 activates Wnt signaling pathway to inhibit granulosa cell apoptosis

a Representative 5′ RACE analysis for detection the 5′ terminal of FZD4 transcript. b Schematic showing that different loci of FZD4 promoter were constructed into pGL3 vector. Potential SBE sites were indicated by red diamonds and transcription start sit (TSS) was counted as +1. The mut indicates SBE mutation. c The activities of recombinant luciferase reporters in porcine GCs with or without SMAD4 overexpression were measured. d Schematic diagram depicting the primers for ChIP assays. P1-P4: primers used for ChIP and ChIP-qPCR assays. e Identification of the optimal ultrasonic time for ChIP assay. Different ultrasonic times (30–170 s) were chosen to acquire the appropriate chromatin size (250–1000 bp). f Representative ChIP analysis for FZD4 promoter following immunoprecipitation with SMAD4-specific antibody or a nonspecific IgG antibody. Blank indicates no antibody addition. Input titrations are shown for each chromatin preparation (50, 25, and 12.5%). g ChIP-qPCR was performed to detect SMAD4 endogenously associated with SBEs in FZD4 promoter. Data in c and g are represented by mean ± S.E.M. (n = 3, each). **p < 0.01 and ns indicates no significance versus scrambled, control, or input.