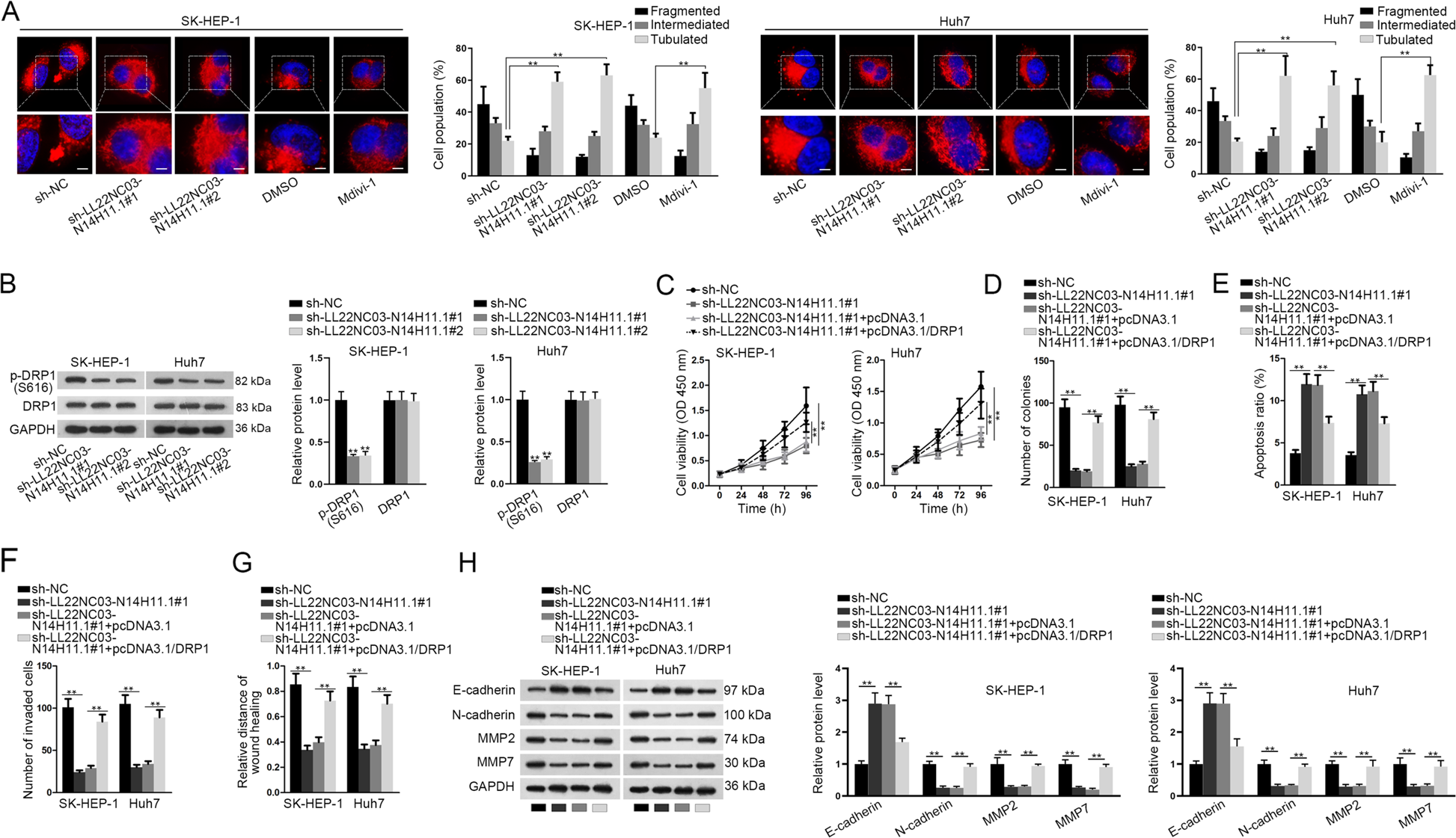
Fig. 3: LL22NC03-N14H11.1 positively regulated mitochondrial fission through DRP1 S616 phosphorylation.

a Mitochondrial fission was monitored by MitoTracker Red staining and quantified. Scale bar: 3 μm. b Western blots of the levels of p-DRP1 (S616) and total DRP1 in HCC cells with LL22NC03-N14H11.1 silence. c–g SK-HEP-1 and Huh7 cells were transfected with sh-NC, sh-LL22NC03-N14H11.1#1, sh-LL22NC03-N14H11.1#1 + pcDNA3.1, or sh-LL22NC03-N14H11.1#1 + pcDNA3.1/DRP1. Proliferation, apoptosis, invasion, and migration were evaluated by CCK-8, colony formation, flow cytometry, transwell invasion, and wound healing assays, respectively. h Western blots of E-cadherin, N-cadherin, MMP2, and MMP7 in HCC cells of each group. **P < 0.01.