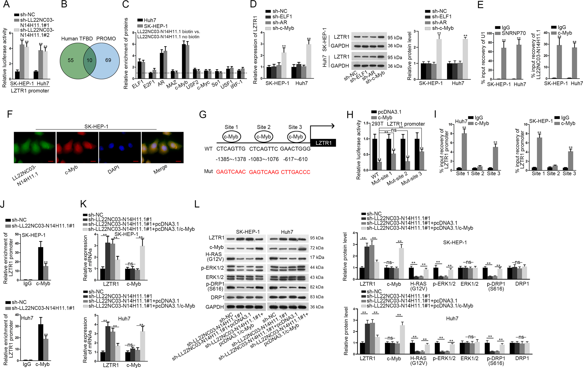
Fig. 5: LL22NC03-N14H11.1 transcriptionally inhibited ZLTR1 through recruiting c-Myb.

a Luciferase activity of LZTR1 promoter reporter in HCC cells under LL22NC03-N14H11.1 silence. b Ten transcription factors potentially targeting LZTR1 promoter was predicted by human TFDB (P < 0.001) and PROMO (P < 0.05). c The enrichment of ten predicted TFs in the pulldown of LL22NC03-N14H11.1 biotin vs. LL22NC03-N14H11.1 no biotin in HCC cells was quantified. d RT-qPCR assessed the expression of LZTR1 at mRNA and protein levels in HCC cells under the silence of ELF1, AR, and c-Myb, e RT-qPCR analysis of LL22NC03-N14H11.1 enrichment in precipitates of c-Myb after RIP assay. Interaction between U1 and SNRNP70 served as the positive control of this assay. f FISH staining of LL22NC03-N14H11.1 and IF analysis of c-Myb showed their co-localization in the nucleus of SK-HEP-1 cells. Scale bar: 25 μm. g Three predicted c-Myb sites on LZTR1 promoter. h Luciferase activity of wild-type (WT) LZTR1 promoter reporter or with site 1/2/3 mutated, respectively, in 293T cells under c-Myb overexpression. i RT-qPCR analysis of LZTR1 promoter with predicted c-Myb site 1, 2, or 3 in the RIP of c-Myb in HCC cells. j Enrichment of LZTR1 promoter in the ChIP complexes of c-Myb under LL22NC03-N14H11.1 silence vs. control. k HCC cells were transfected with sh-NC, sh-LL22NC03-N14H11.1#1, sh-LL22NC03-N14H11.1#1 + pcDNA3.1, or sh-LL22NC03-N14H11.1#1 + pcDNA3.1/c-Myb, respectively. RT-qPCR data of LZTR1 and c-Myb levels in HCC cells of each group. l Western blot results of LZTR1, c-Myb. H-RAS (G12V), p-ERK1/2, total ERK1/2, p-DRP1 (S616) and total DRP1 in HCC cells of each group. **P < 0.01; n.s. no significance.