Fig. 1: HDAC6 is overexpressed in human GBM samples and GSC subpopulation.
From: Characterization of a new small-molecule inhibitor of HDAC6 in glioblastoma

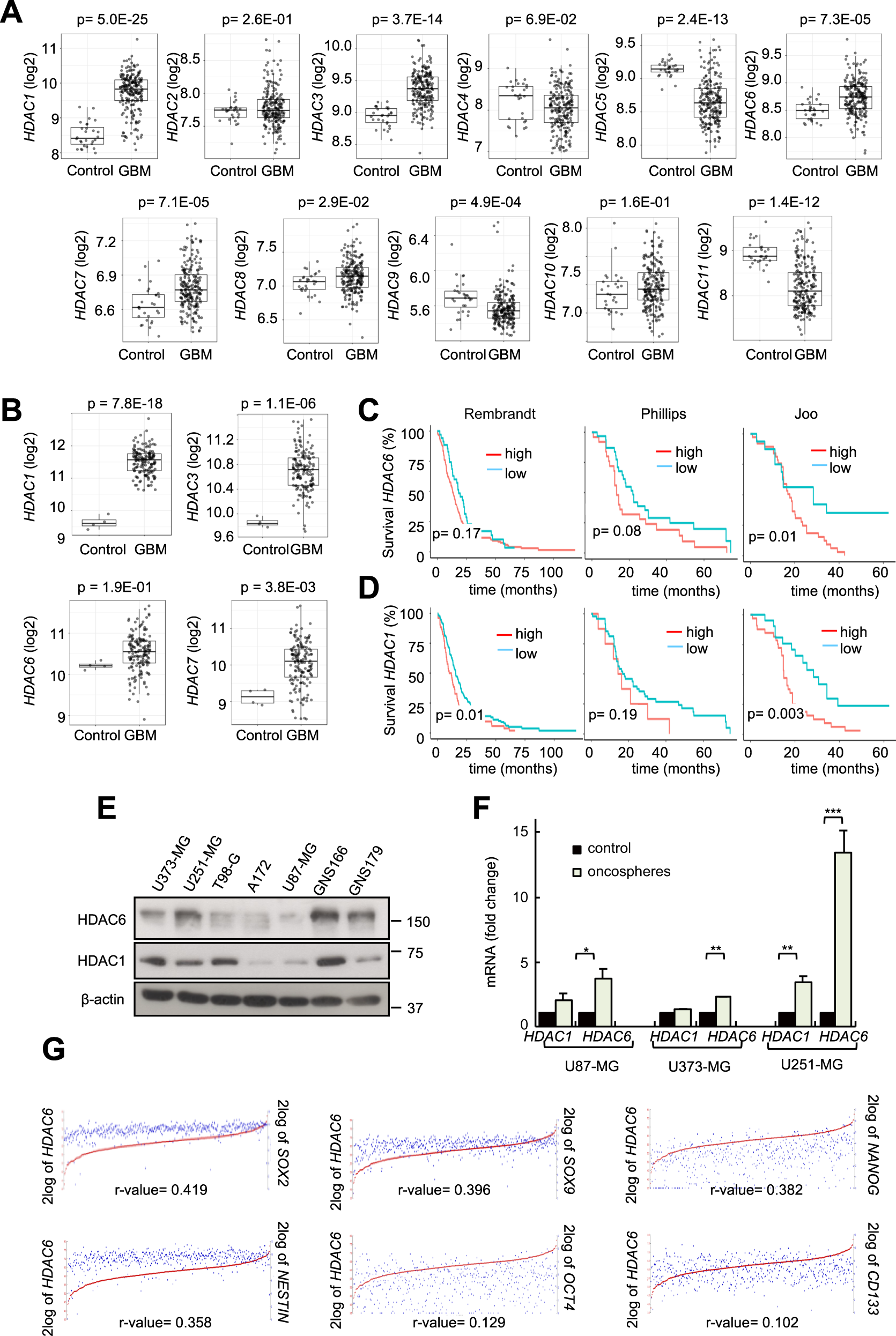
a mRNA expression of the 11 human HDACs in control and GBM samples from Rembrandt cohort (GlioVis: http://gliovis.bioinfo.cnio.es); b mRNA expression of human HDAC1, 3, 6 and 7 in control and GBM samples from TCGA cohort; c, d Kaplan–Meier curves representing survival of patients with low vs high expression of c HDAC6 and d HDAC1 in Rembrandt (n = 33 vs n = 139; n = 121 vs n = 51; respectively), Phillips (n = 26 vs n = 24; n = 42 vs n = 8; respectively), and Joo cohorts (n = 10 vs n = 35; n = 14 vs n = 31; respectively). Optimal cutoff points were designated by GlioVis database; e Representative immunoblots of HDAC1 and HDAC6 expression for a set of GBM cell lines, including patient-derived GNS166 and GNS179 stem cells (n = 2); f HDAC1 and HDAC6 mRNA expression in U87-MG, U373-MG and U251-MG cells cultured in serum and stem cell conditions (n = 4); g Association analysis of HDAC6 mRNA expression with SOX2 (p = 2.3e-24), SOX9 (p = 1.0e-21), NANOG (p = 2.99e-20), NESTIN (p = 9.87e-18), OCT4 (p = 2.77e-03) and CD133 (p = 0.018) in TCGA cohort (R2: Genomics Analysis and Visualization Platform: https://r2.amc.nl).