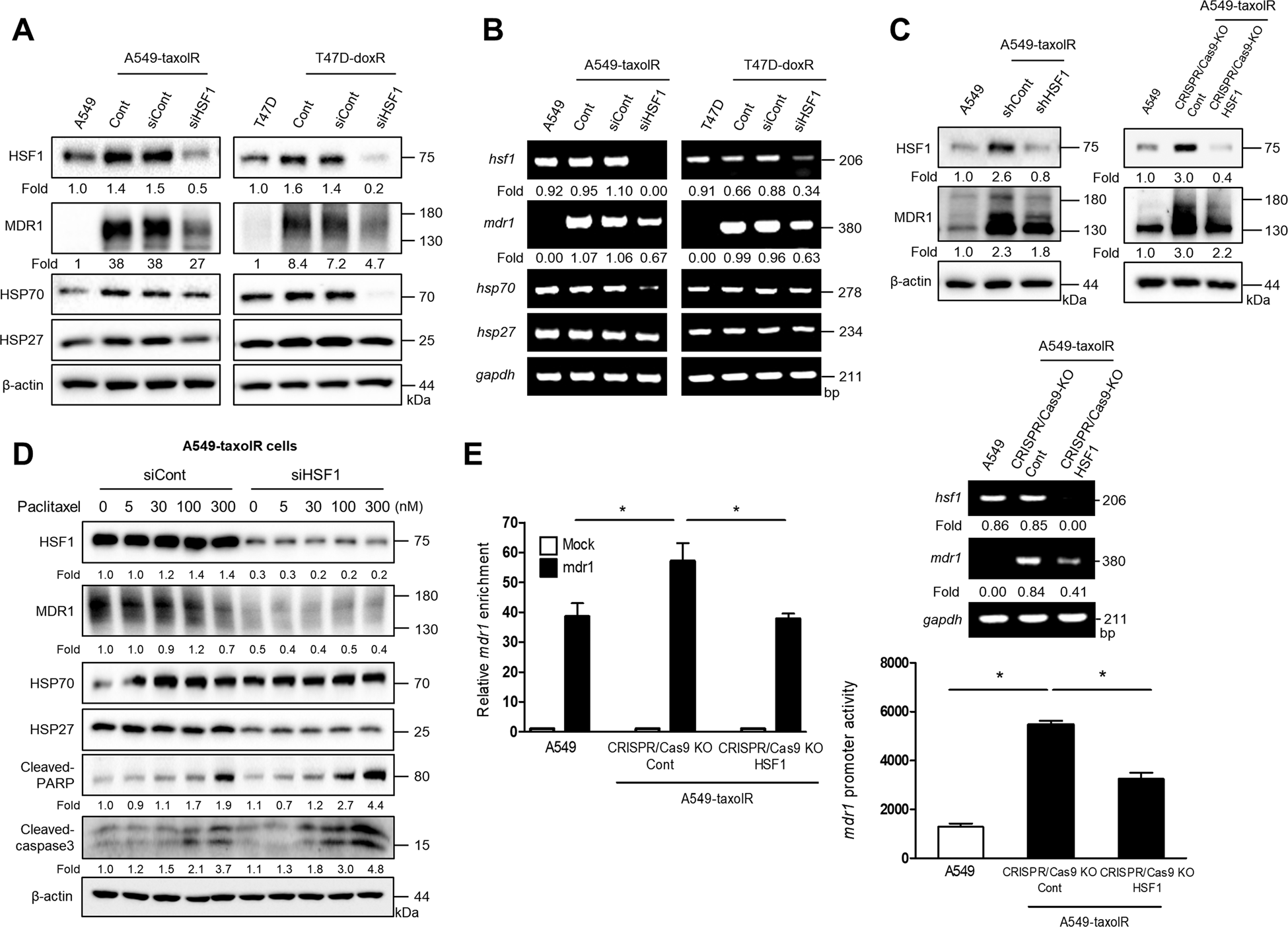
Fig. 2: HSF1 depletion down-regulated the transcriptional level of mdr1 in drug-resistant cancer cells.

a, b After A549 lung cancer cells, paclitaxel-resistant A549 cells (A549-taxolR), T47D breast cancer cells, and doxorubicin-resistant T47D cells (T47D-doxR) were transfected with a control siRNA (siCont) or siHSF1, western blotting or RT-PCR was performed. c After A549 and A549-taxolR were transfected with shRNA (shCont), shHSF1, CRISPR/Cas9-Control (Cont), or HSF1 CRISPR/Cas9 knockout (KO) plasmid, western blotting (top) or RT-PCR (middle) was performed. c, bottom Luciferase assays in A549 and A549-taxolR with CRISPR/Cas9-Control or HSF1 CRISPR/Cas9 KO plasmid were performed after transfection with a luciferase reporter construct with the mdr1 promoter. Values are presented as the mean ± SD of at least three independent experiments. Statistics calculated based on one-way ANOVA, *p < 0.05. d A549-taxolR cells were treated with indicated concentrations of paclitaxel for 24 h after transfection with siCont or siHSF1, and western blotting was performed. e A549 and A549-taxolR with CRISPR/Cas9-Control or HSF1 CRISPR/Cas9 KO plasmid were analyzed by ChIP assay to measure enrichment of mdr1 promoter sequences. IgG was used as a negative control for the HSF1 antibody. Statistics calculated based on one-way ANOVA, *p < 0.05. Values are expressed as fold change relative to the control.