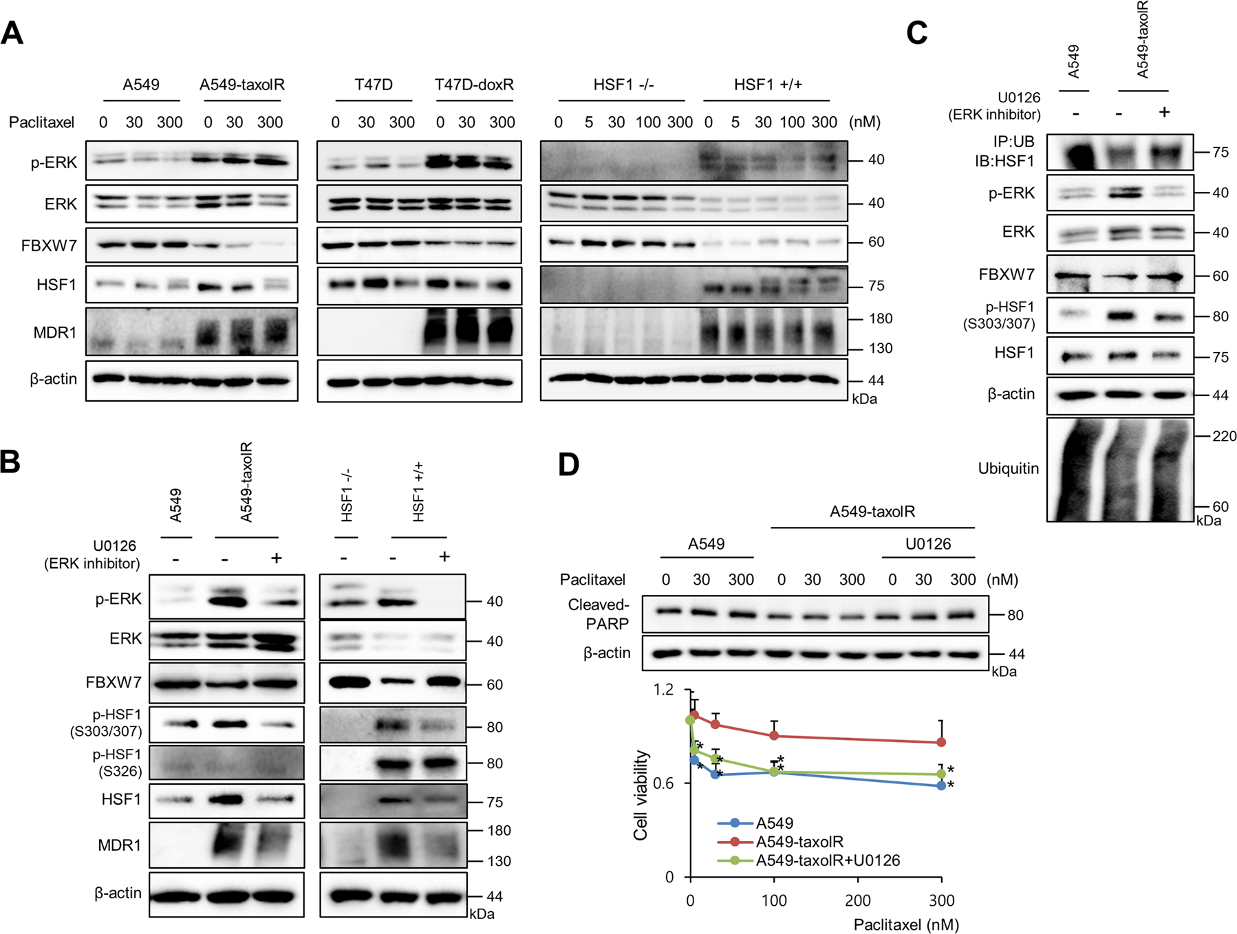
Fig. 5: ERK1/2 activation in drug-resistant cancer cells was involved in decreased FBXW7 expression.

a Cells of A549, A549-taxolR, T47D, T47D-doxR, HSF1−/− mouse embryonic fibroblasts, and HSF1+/+ mouse embryonic fibroblasts were treated with indicated concentrations of paclitaxel for 24 h, and western blotting was performed. b Cells of A549, A549-taxolR, HSF1−/− mouse embryonic fibroblasts, and HSF1+/+ mouse embryonic fibroblasts were treated with U0126, an ERK1/2 inhibitor (10 μM), for 12 h, and western blotting was performed. c Cell lysates of A549 and A549-taxolR with or without U0126 treatment (10 μM) for 12 h were immunoprecipitated with a ubiquitin construct (Ub) and immunoblotted with HSF1. Western blotting was also performed. d A549 and A549-taxolR cells were pretreated with or without U0126 treatment (10 μM) for 1 h and were treated with indicated doses of paclitaxel. Cell death was analyzed by western blot analysis, and cell viability was determined by the MTT assay. Values are presented as percentages of cell survival in paclitaxel-treated cells relative to untreated cells and as the mean ± SD of at least three independent experiments. Statistics calculated based on a Student’s t-test, *p < 0.05.