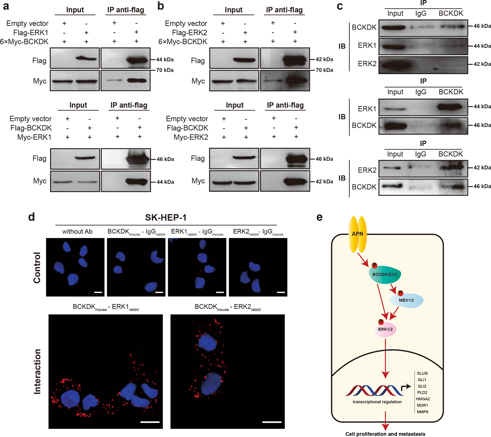
Fig. 6: BCKDK acts directly on erk1/2.

a Co-Immunoprecipitation of Flag-ERK1 with 6×Myc-BCKDK and Co-IP of Flag-BCKDK with Myc-ERK1 in 293T cells. b Co-IP of Flag-ERK2 with 6×Myc-BCKDK and Co-IP of Flag-BCKDK with Myc-ERK2 in 293T cells. c Endogenous BCKDK and ERK1 (or ERK2) was immunoprecipitated from SK-HEP-1 cells and then probed with anti-BCKDK antibody, anti-ERK1 and anti-ERK2, respectively. The protein levels of BCKDK, ERK1 and ERK2 detected by western blotting. d Erk1-BCKDK interactions and ERK2-BCKDK interactions detected by PLA in SK-HEP-1 cells. Cell nuclei were stained blue with DAPI. Red spots indicated the protein interactions. The specificity of PLA was evaluated by omitting two primary antibodies or one of the two primary antibodies. Scale bar: 10 μm. e Schematic presentation of the mechanism for APN-driven phosphorylation of BCKDK and downstream regulation of ERK signaling pathway in HCC.