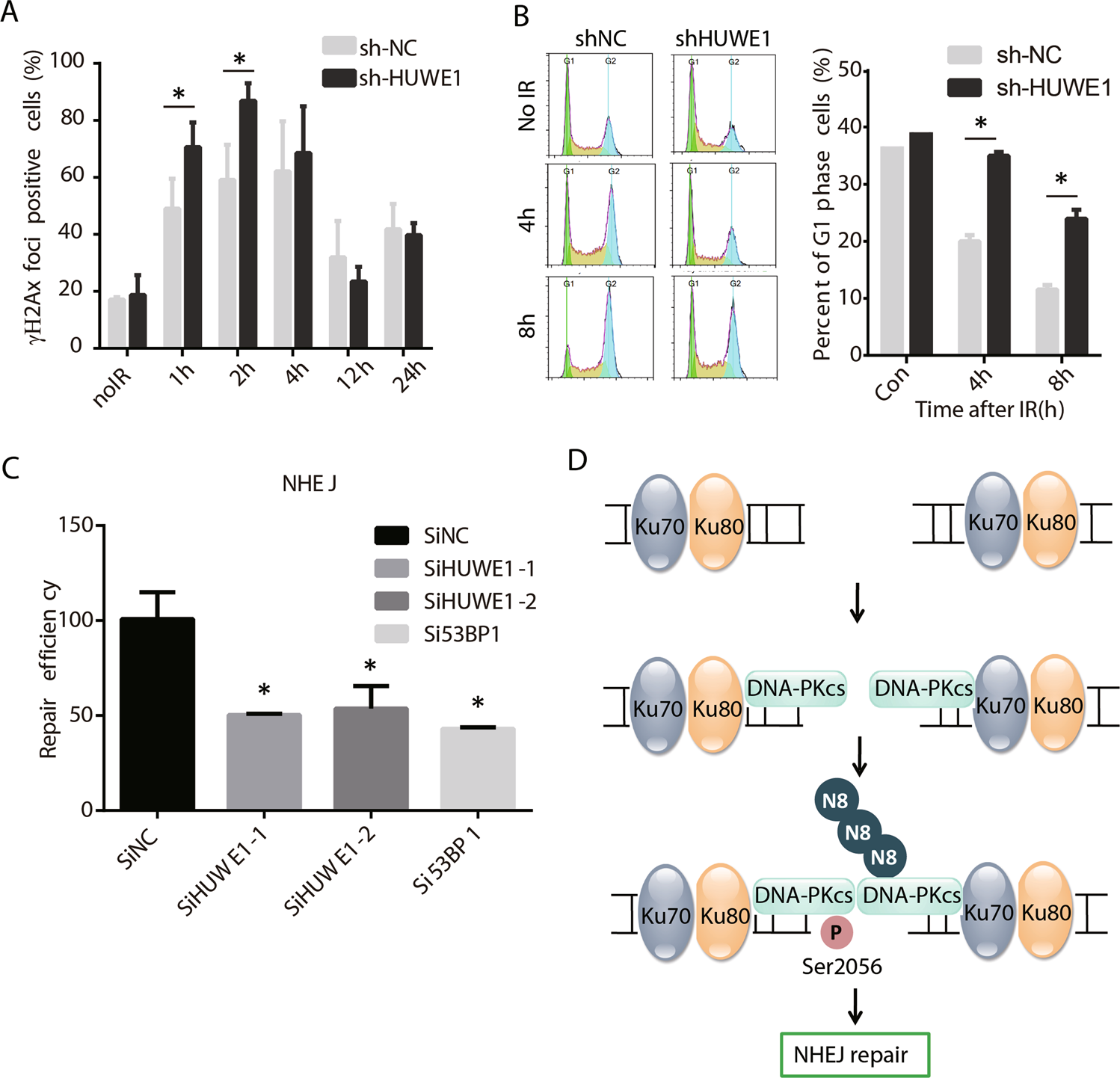
Fig. 5: DNA-PKcs neddylation modulates NHEJ repair.
From: HUWE1-dependent DNA-PKcs neddylation modulates its autophosphorylation in DNA damage response

a Increased γH2AX foci in HUWE1-depleted cells. shHUWE1 and control cells were treated with 10 Gy IR and stained with γH2AX antibody at different timepoints after IR. b Depletion of HUWE1-dependent DNA-PKcs neddylation resulted in cells being arrested in G1 phase. c Depletion of HUWE1-dependent DNA-PKcs neddylation inhibited NHEJ repair. Both two HUWE1 siRNAs showed statistical significance compared with control (p < 0.05). 53BP1 knockdown was used as positive control here. d The schematic depiction of how HUWE1-dependent DNA-PKcs neddylation affects NHEJ repair.