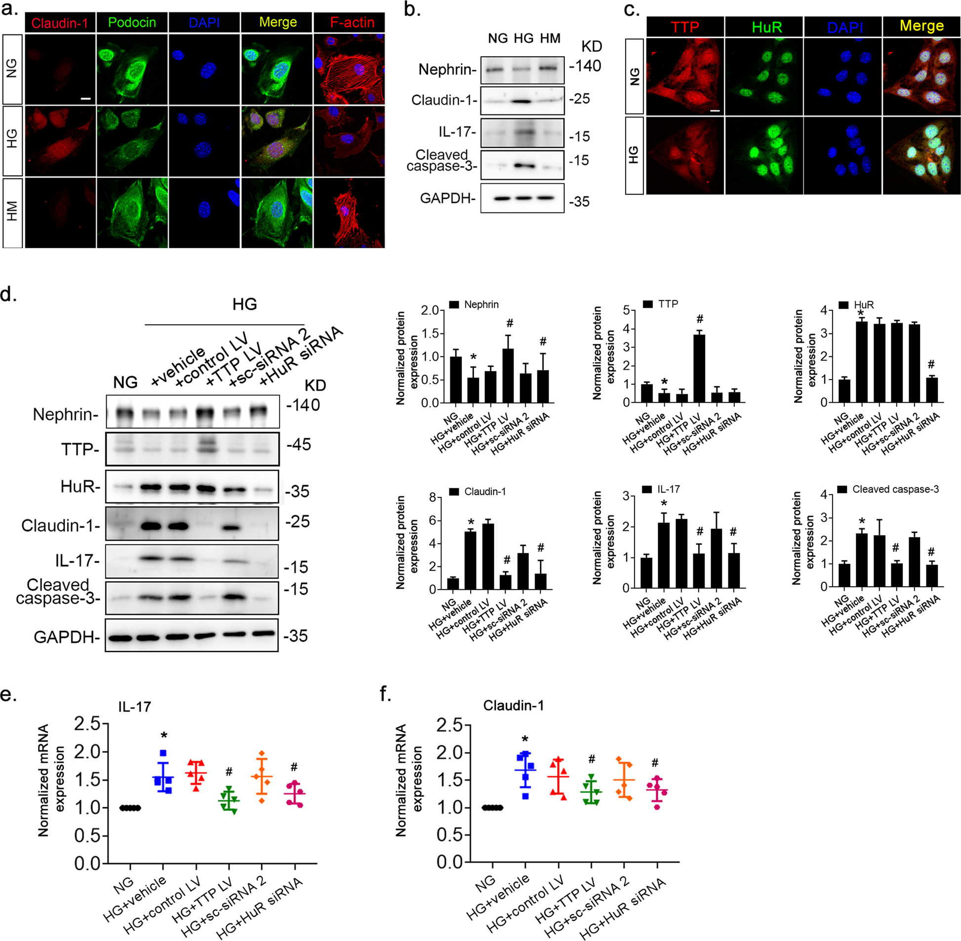
Fig. 4: Podocyte injury under high-glucose treatment was alleviated by TTP overexpression or HuR-specific siRNA.

a Dual-color fluorescence staining of podocin (green) and claudin-1 (red) in cultured podocytes treated with normal-glucose (NG, 5.6 mM), high-glucose (HG, 30 mM), or mannitol (HM, 5.6 mM glucose and 24.4 mM mannitol) solutions. Additional cells were analyzed by immunofluorescent detection of F-actin (red). b Immunoblotting of podocyte extracts for claudin-1, IL-17, and cleaved caspase-3. GAPDH served as a loading control. c Dual-color fluorescence staining of HuR (green) and TTP (red) in cultured podocytes exposed to NG and HG showed colocalization. d Podocytes transfected with TTP-overexpressing lentivirus (TTP LV) or a blank control lentivirus (control LV), and HuR-specific siRNA (HuR siRNA) or scrambled siRNA (sc-siRNA 2), respectively, and treated with 30 mM glucose for 36 h. Whole-cell lysates were analyzed by immunoblotting to detect the podocyte marker proteins and injury marker proteins, or were analyzed by qRT-PCR to determine the IL-17 (e) and claudin-1 (f) mRNA levels. Data are expressed as the mean ± SD; n = 6 for each separate experiment. *p < 0.05 vs. NG. #p < 0.05 vs. HG + vehicle. Scale bars: 10 µm (a, c).