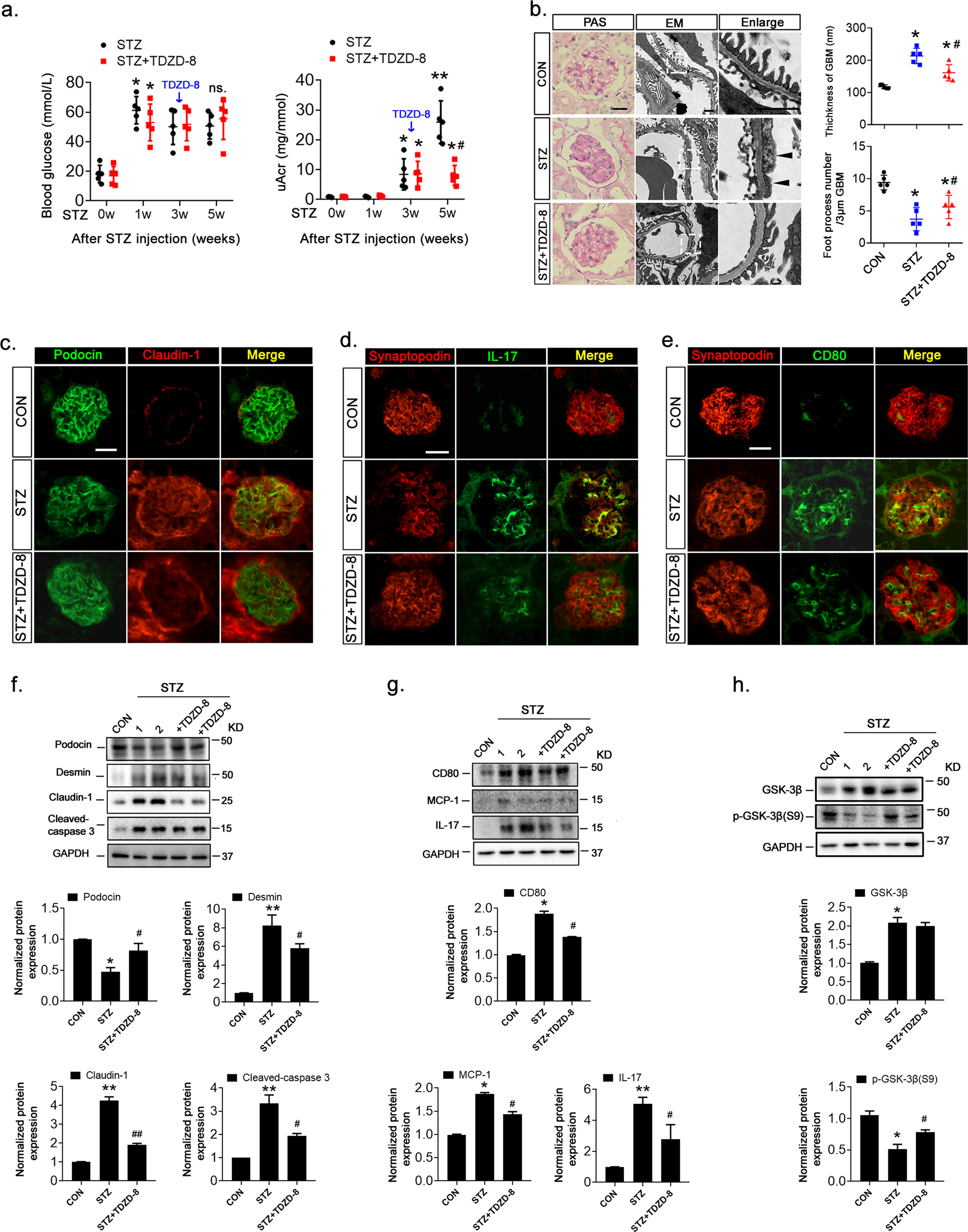
Fig. 6: GSK-3β inhibition alleviated podocyte injury and inflammation in STZ-induced diabetic mice (C57BL/6J mice).

a Effect of STZ and TDZD-8 treatment on blood glucose (left) and urine albumin adjusted by creatinine (uAcr) concentrations. b PAS staining and electron microscopy showed glomerular injury caused by diabetes. Marked foot process effacement and basement membrane thickening are shown (black arrows). Morphometric analyses of foot processes per 3 µm glomerular basement membrane and the thickness of the glomerular basement membrane was observed by electron microscopy observation (right). Scale bar: 20 μm for PAS staining; 1 μm for electron microscopy. c-e Dual-color fluorescence staining of kidney sections for podocin and claudin-1 (c), synaptopodin and IL-17 (d), and synaptopodin and CD80 (e). f, g Lysates of isolated glomeruli were analyzed by immunoblotting for expression of podocytes marker proteins and podocytes injury proteins. GAPDH served as a loading control. h. Lysates of glomeruli were analyzed by immunoblotting for expression of S9-phosphorylated GSK-3β, total GSK-3β, and GAPDH. Data are expressed as the mean ± SD. *p < 0.05 vs. control (CON). #p < 0.05 vs. STZ. Scale bar: 25 µm (c-e).