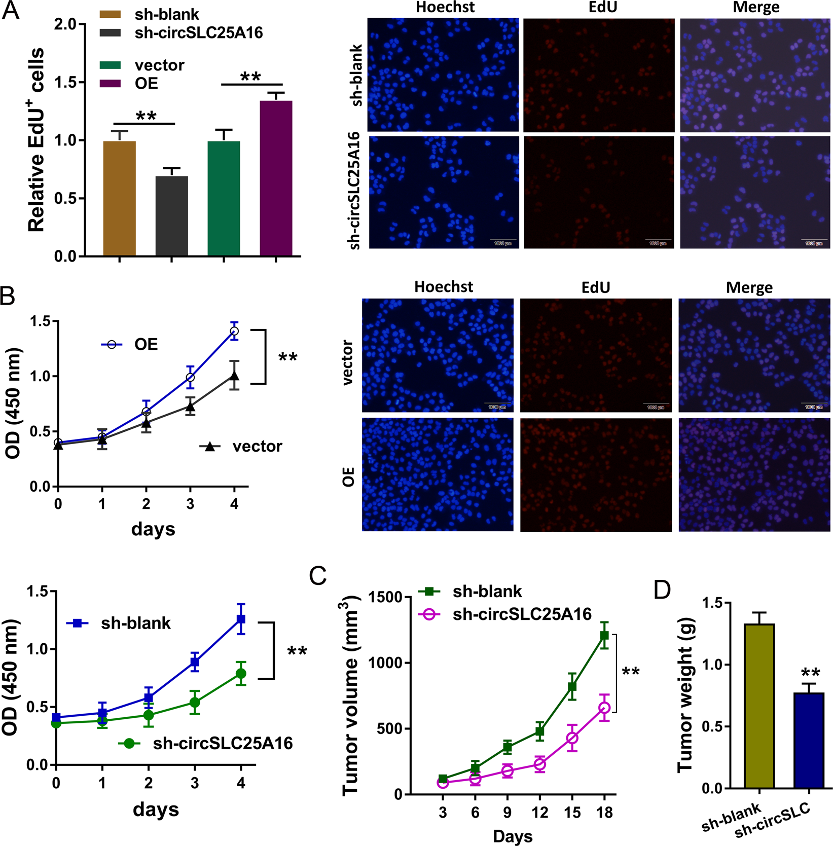
Fig. 3: CircSLC25A16 regulated the proliferation of NSCLC.

a EdU analysis showed the EdU positive A549 cells transfected with circSLC25A16 knockdown, circSLC25A16 overexpression (OE) and controls. b CCK-8 analysis showed the EdU positive A549 cells transfected with circSLC25A16 knockdown, circSLC25A16 overexpression (OE) and controls. c In vivo mice xenograft assay illustrated the tumor volume and d neoplasm weight using the A549 cells transfected with sh-circSLC25A16. **p < 0.01.