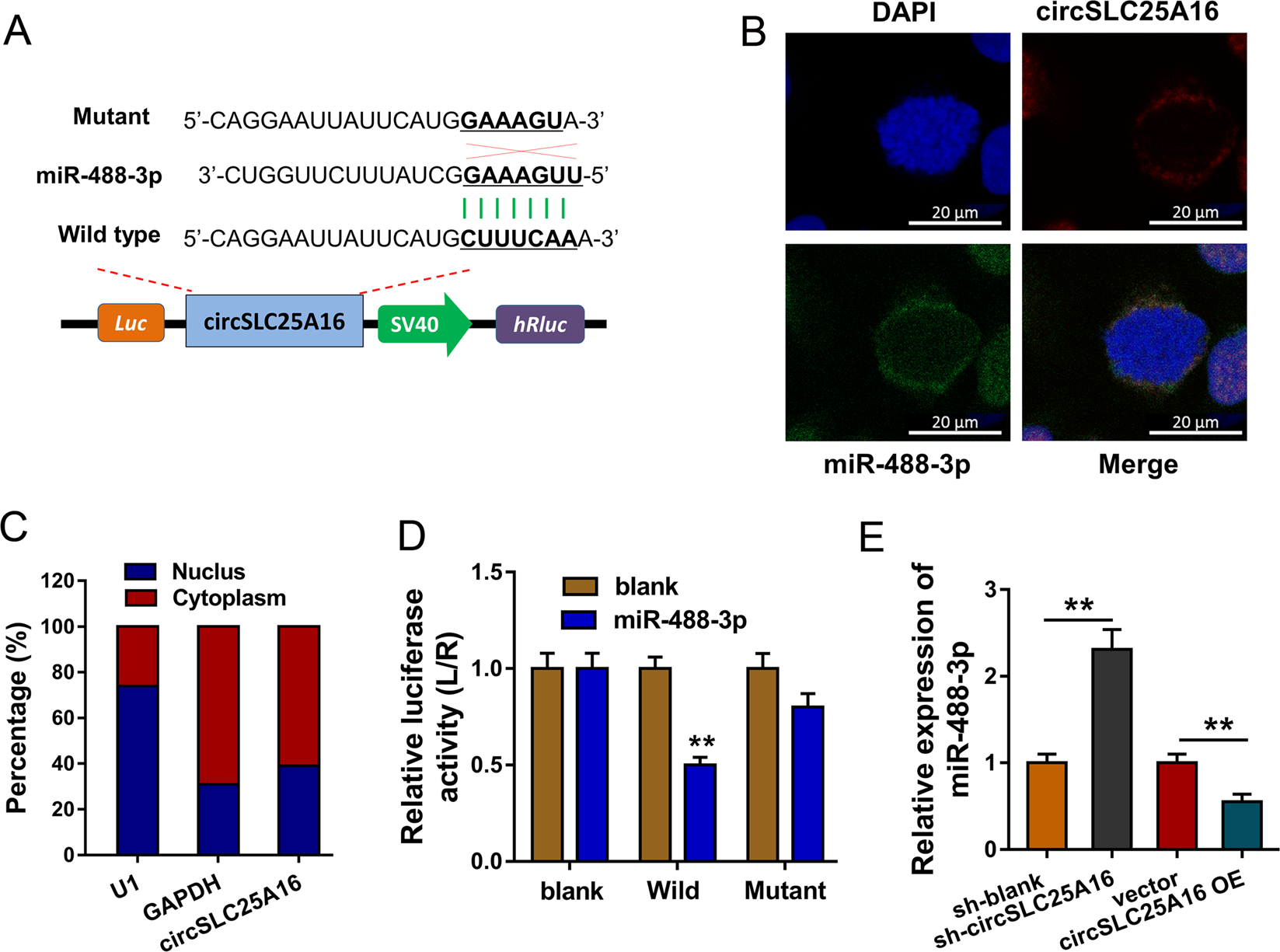
Fig. 4: miR-488-3p acted as the target of circSLC25A16.

a Investigation for the potential miRNAs of circSLC25A16 reveals that circSLC25A16 targets miR-488-3p as a classic miRNA sponge. Wild type and mutant sequences were constructed for the luciferase reporter assay. b RNA-FISH analysis indicated the cytoplasmic segment or nucleus segment of circSLC25A16 in A549 cells. c Subcellular location analysis by RT-PCR found the location of circSLC25A16 in cytoplasm or nucleus. d Luciferase reporter assay presented the luciferase activity with the miR-488-3p mimics or control and circSLC25A16 mutant or wild type. e RT-PCR indicated the miR-488-3p expression in A549 cells using the circSLC25A16 knockdown and overexpression transfection. **p < 0.01.