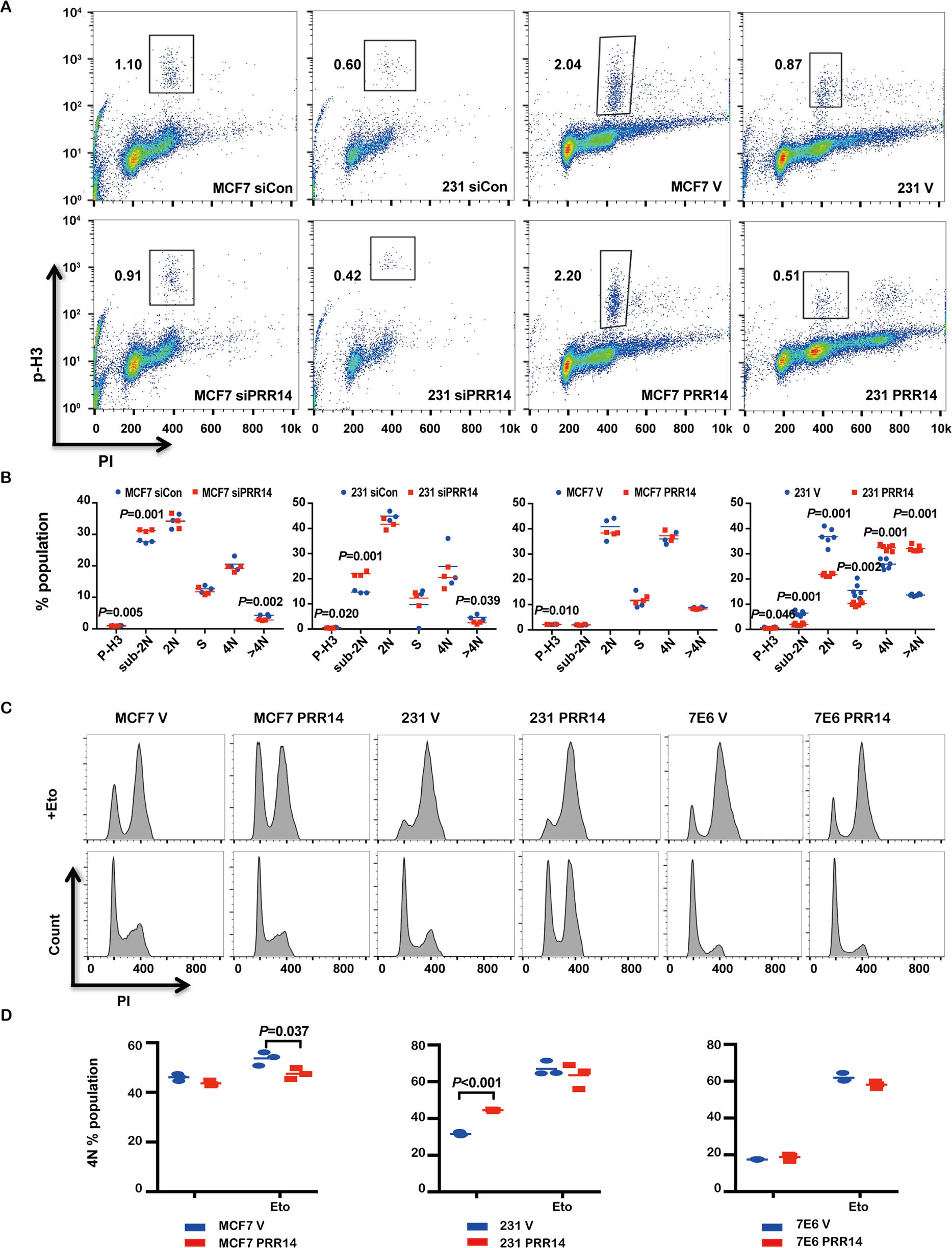
Fig. 5: PRR14 regulates cell cycle.

MCF7 and MDA-MB-231 cells transfected with PRR14-specific siRNA or negative control as well as established PRR14-overexpressing and its control cell lines (a) are stained with PI and p-H3. Cell-cycle profile is obtained by FACS analysis and statistically analyzed by two-tailed Student’s t-test (n = 3) (b). Established PRR14-overexpressing and control cell lines are treated w/wo 5 μg/ml Eto. 24 h later, cells are harvested to stain with PI and cell-cycle profile is obtained by FACS analysis (c). The percentage of the 4N fraction is analyzed by two-tailed Student’s t-test (n = 3) (d).