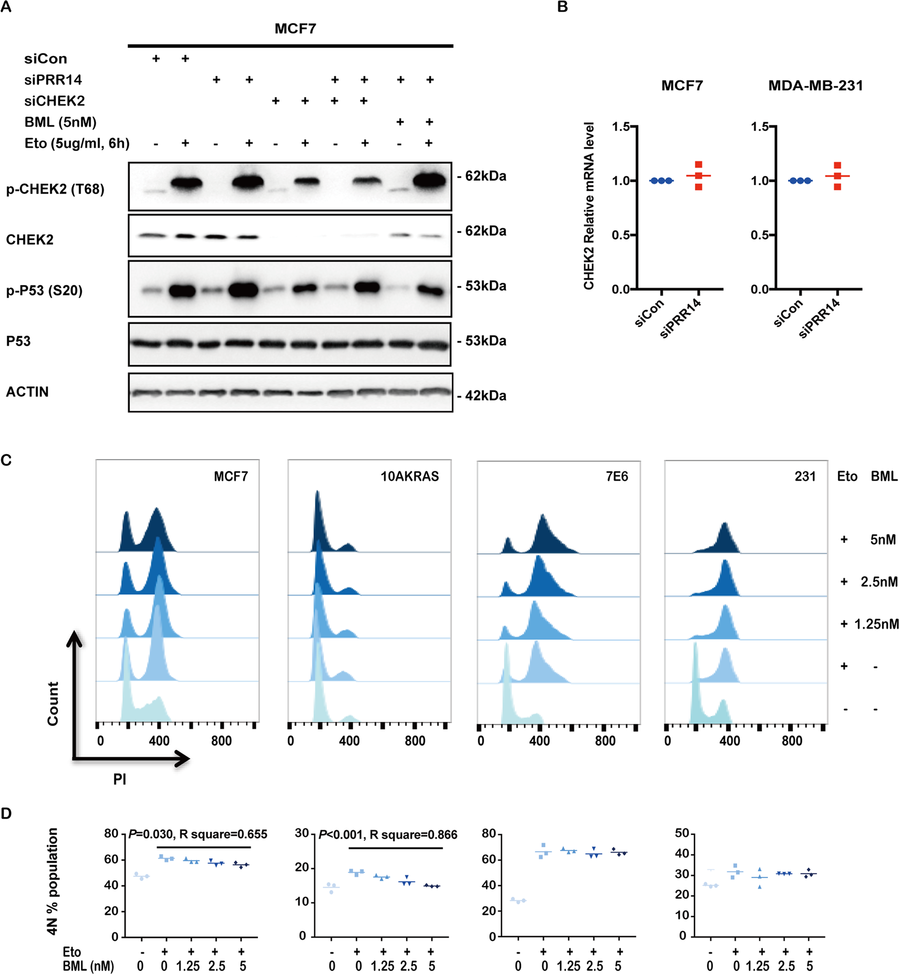
Fig. 7: CHEK2 mediates PRR14’s regulation on breast cancer cell cycle.

MCF7 cells transfected with indicated siRNA sequences for 48 h are treated w/wo 5 μg/ml Eto for 6 h, then cells are harvested for immunostaining (a). PRR14 in cells is depleted by RNAi transfection for 48 h, and CHEK2 mRNA level are quantified by qRT-PCR in both MCF7 and MDA-MB-231 cell lines (b). MCF7, 10AKRAS, 7E6 and MDA-MB-231 cell lines are treated with increasing concentration of CHEK2 inhibitor BML for 24 h and followed with a 24 h treatment of Eto at 5 μg/ml. Cells are harvested to stain with PI followed with FACS analysis (c). The percentage of the 4N fraction is analyzed by one-way ANOVA analysis (n = 3) (d).