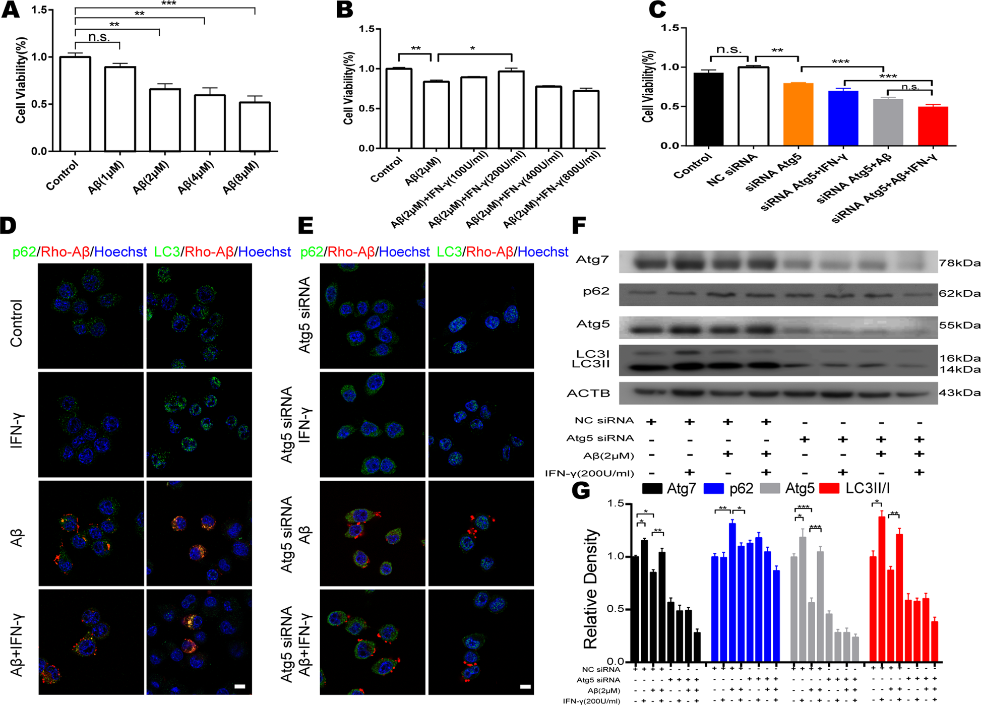
Fig. 2: IFN-γ protected BV2 cells from Aβ toxicity by increasing autophagy.

a BV2 cell viability was measured by a CCK-8 assay after treatment with the indicated concentrations of Aβ for 24 h. b The protective effect of IFN-γ on BV2 cells was determined through combined treatment with Aβ (2 μM) for 24 h and various concentrations of IFN-γ for 2 h. c IFN-γ could not protect BV2 cells from Aβ cytotoxicity after interference with Atg5. Each treatment was performed in a six-well plate. NC siRNA, negative control siRNA. d Immunostaining of BV2 cells with Rhodamine-Aβ (red) and anti-p62/anti-LC3 (green) antibodies to detect autophagy induction in BV2 cells treated with Aβ and IFN-γ. Hoechst (blue) was used for nuclear staining. Scale bar = 10 μm. e Immunostaining of Atg5-siRNA-BV2 cells with Rhodamine-Aβ (red) and anti-p62/anti-LC3 (green) to detect autophagy induction in BV2 cells treatment with Aβ or IFN-γ or combined with them. Hoechst (blue) was used for nuclear staining. Scale bar = 10 μm. f, g Western blots of proteins in BV2 cells probed with Atg7, p62, Atg5 and LC3 antibodies. Changes of autophagy associated proteins in response to Aβ and/or IFN-γ after knockdown of the Atg5 gene. *P < 0.05, ** P < 0.01, ***P < 0.001, one-way ANOVA and Bonferroni post hoc test. The results are all shown as the mean ± SEM. Data are representative of three independent experiments with similar results.