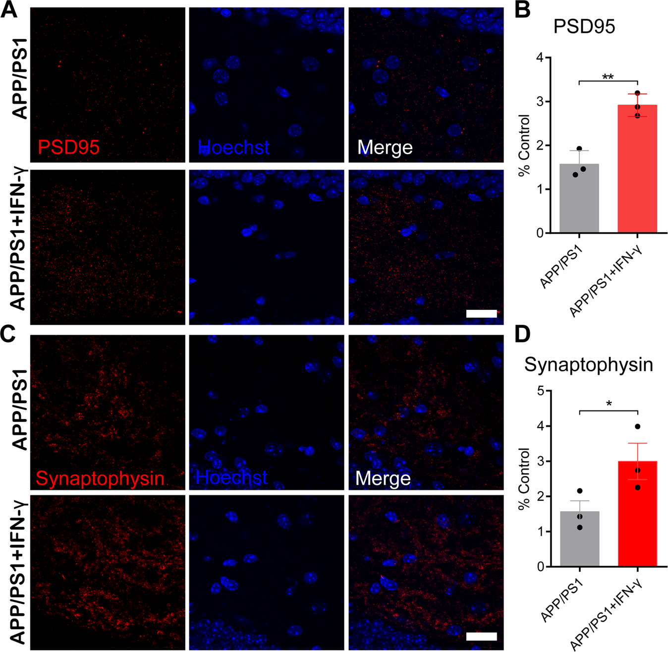
Fig. 6: IFN-γ interacted with neurons and increased the expression of PSD95 and synaptophysin.

a–d IFN-γ enhances the expression of PSD95 and synaptophysin in the hippocampus. a, c Representative images of staining with anti-PSD95/synaptophysin (red) antibodies and Hoechst stain (blue) in APP/PS1 mice and APP/PS1 + IFN-γ mice. Scale bar = 20 μm. b, d Quantification of PSD95 and synaptophysin in treated mice. *P < 0.05, **P < 0.01. Data were analyzed by Student’s t-test and are presented as the mean ± SEM. n = 3/group.