Fig. 4: Sox2 alone fails to induce endothelium generation in breast cancer cells.
From: Snail promotes the generation of vascular endothelium by breast cancer cells

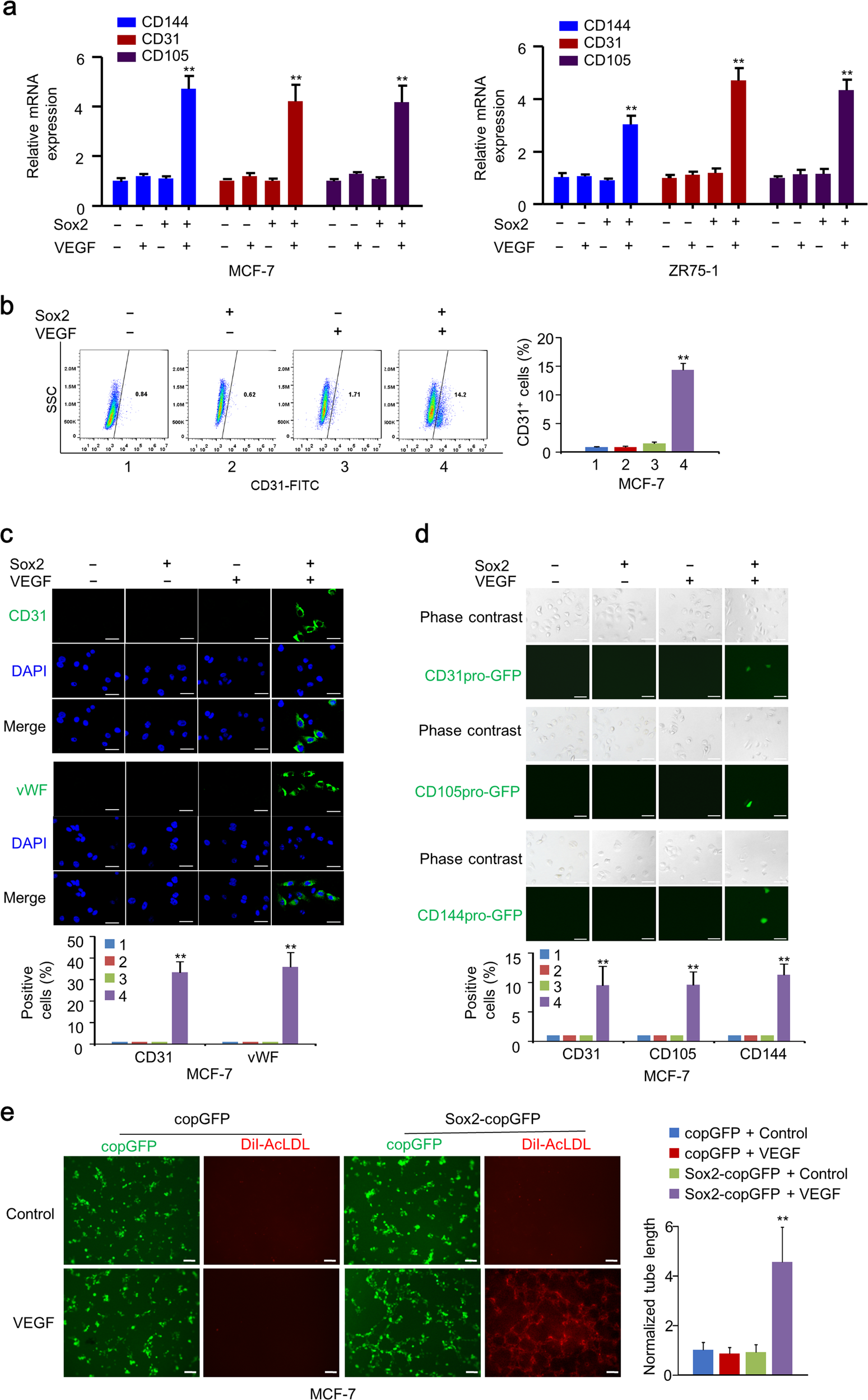
a qRT-PCR analysis of endothelium markers CD144, CD31, and CD105 in EV-stably or Sox2-stably expressing MCF-7 and ZR75-1 cells cultured with or without VEGF. b FACS analysis with CD31-FITC in EV-stably or Sox2-stably expressing MCF-7 and ZR75-1 cells cultured with or without VEGF. Statistical analysis of CD31+ rates is shown in the right panel. Results shown are mean ± SD of three independent experiments. c IF assays of MCF-7 cells infected with lentivirus carrying Sox2 or EV and cultured with or without VEGF using endothelium markers CD31 and VWF. The nuclei were stained with DAPI (blue). Scale bar, 20 μm. The graphs show the percentage of endothelium marker-positive cells. Results shown are mean ± SD of three independent experiments. d Lineage tracing of EV-stably or Sox2-stably expressing MCF-7 cells with CD31pro-GFP, CD105pro-GFP, or CD144pro-GFP cultured with or without VEGF. Scale bar, 10 μm. Graphs show percentage of GFP-positive cells. Results shown are mean ± SD of three independent experiments. e Tube-forming assays and DiI-AcLDL uptake assays with copGFP-overexpressing or Sox2-copGFP-overexpressimg MCF-7 cells cultured with or without VEGF. Statistical analysis of tube length is shown in the right panel. Results shown are mean ± SD of three independent experiments. Scale bar, 100 μm. Red: DiI-AcLDL staining. *P < 0.05, **P < 0.01.