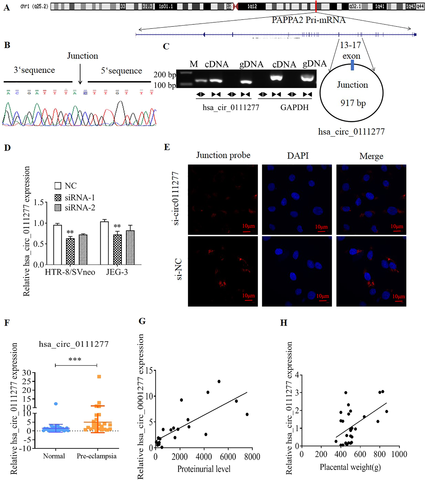
Fig. 1: Characterization of circ_0111277 and its correlation with PE.

a A schematic illustration of the genomic location and splicing pattern of hsa_circ_0111277. b The sequence of the splice junction as confirmed by Sanger sequencing. c The existence of hsa_circ_0111277 was confirmed by gel electrophoresis. circ_0111277 was amplified by divergent primers in cDNA, but not gDNA. GAPDH served as a linear control. d hsa_circ_0111277 in HTR-8/SVneo and JEG-3 cells transfected with siRNA-1 or siRNA-2 was detected by qPCR analysis, respectively. e The subcellular location of hsa_circ_0111277 in JEG3 cells transfected with si-circ_0111277 was examined by fluorescence in situ hybridization. f hsa_circ_0111277 levels in PE placentas compared with those in normal pregnancy placentas were determined by qRT-PCR analysis. ***P < 0.05 vs. normal pregnancy placentas. Relationships of hsa_circ_0111277 expression with proteinuria level at 24 h (g) and placental weight (h) in 25 PE patients were subjected to Pearson’s analysis.