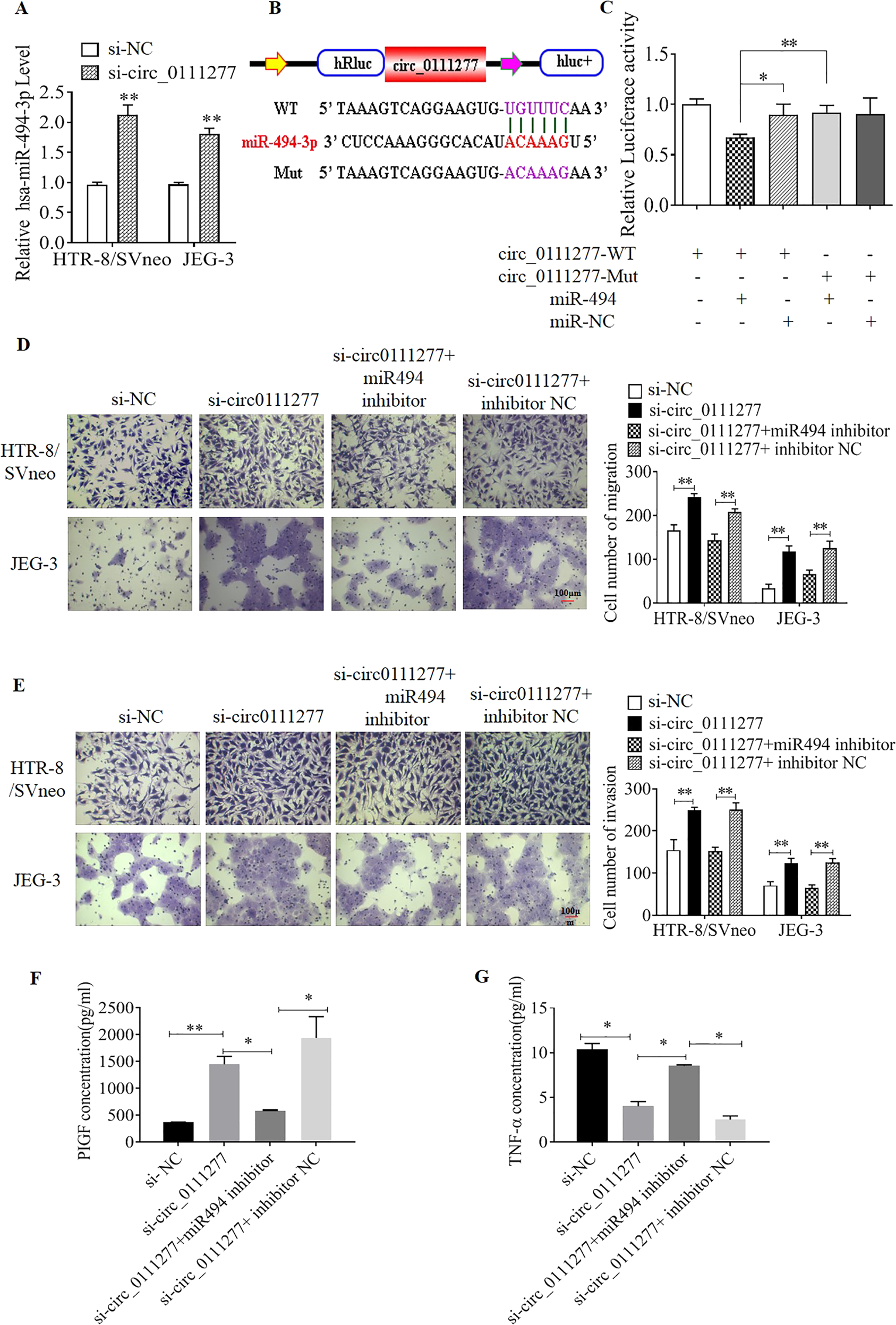
Fig. 3: circ_0111277 promotes trophoblast cell migration and invasion by suppressing its sponged target miR-494.

Hsa-miR-494-3p level in HTR8/SVneo and JEG-3 cells upon treatment with si-circ_0111277 was examined by qPCR. a Schematic illustration of circ_0111277 wild-type (WT) and mutant (Mut) luciferase reporter vectors (pGLO-Firefly-Renilla containing cicr0111277 sequence and mutant sequence). The predicted binding sites of miR-494-3p in circ_0111277 are presented in red. b miR-494-3p was proven to serve as a sponged target of circ_0111277 by the dual-luciferase reporter assay. c Migration d and invasion e abilities of HTR8/SVneo and JEG-3 cells co-transfected with various vectors as described, including si-circ_0111277, si-circ_0111277+miR-494-3p inhibitor, and si-circ_0111277+miR-494-3p nonsense, were determined by Transwell assays. The concentrations of PLGF (f) and TNF-α (g) in HTR-8/SVneo cells under the same treatment as described were determined by ELISA.