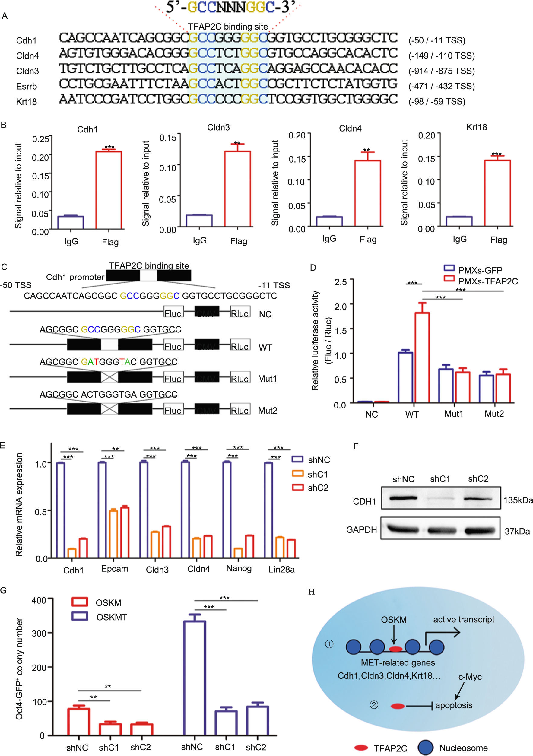
Fig. 6: Tfap2c activates MET regulators directly.

a Presence of Tfap2c-binding sequence in the promoter of the indicated genes. b The binding of Flag-tagged Tfap2c on the Cdh1, Cldn3, Cldn4, and Krt18 loci was determined by ChIP-qPCR. Rabbit IgG was used as a control. c Schematic representation the reporter designed for determining Tfap2c binding on Cdh1 loci. NC, negative control. d Tfap2c enhanced the wild type (WT) Cdh1 reporter but not the mutated (Mut) ones in mESCs. Luciferase activity was detected at 36 h post-transfection. NC negative control. e qRT-PCR analysis for the MET genes using RNA lysates from MEFs reprogrammed with OSKMT plus control shRNA or two shRNAs for Cdh1 (shC1 and shC2) on day 4. f Western blot to test Cdh1-knockdown efficiency in mESCs. g Number of Oct4-GFP+ colonies (day 12) in different groups. h A proposed working model schematically representing the main message of our work. Significance in panels b was determined by Unpaired two-tailed Student’s t-test. Significance in panels d was determined by two-way AVOVA with Sidak’s multiple comparisons test. Significance in panels e and g was determined by one-way ANOVA with Dunnett’s test. Significance summary: **P ≤ 0.01; ***P ≤ 0.001. All data are presented as mean ± S.D., N = 3.