Fig. 2: Compromised fertility in Hfm1-cKO mice.
From: Hfm1 participates in Golgi-associated spindle assembly and division in mouse oocyte meiosis

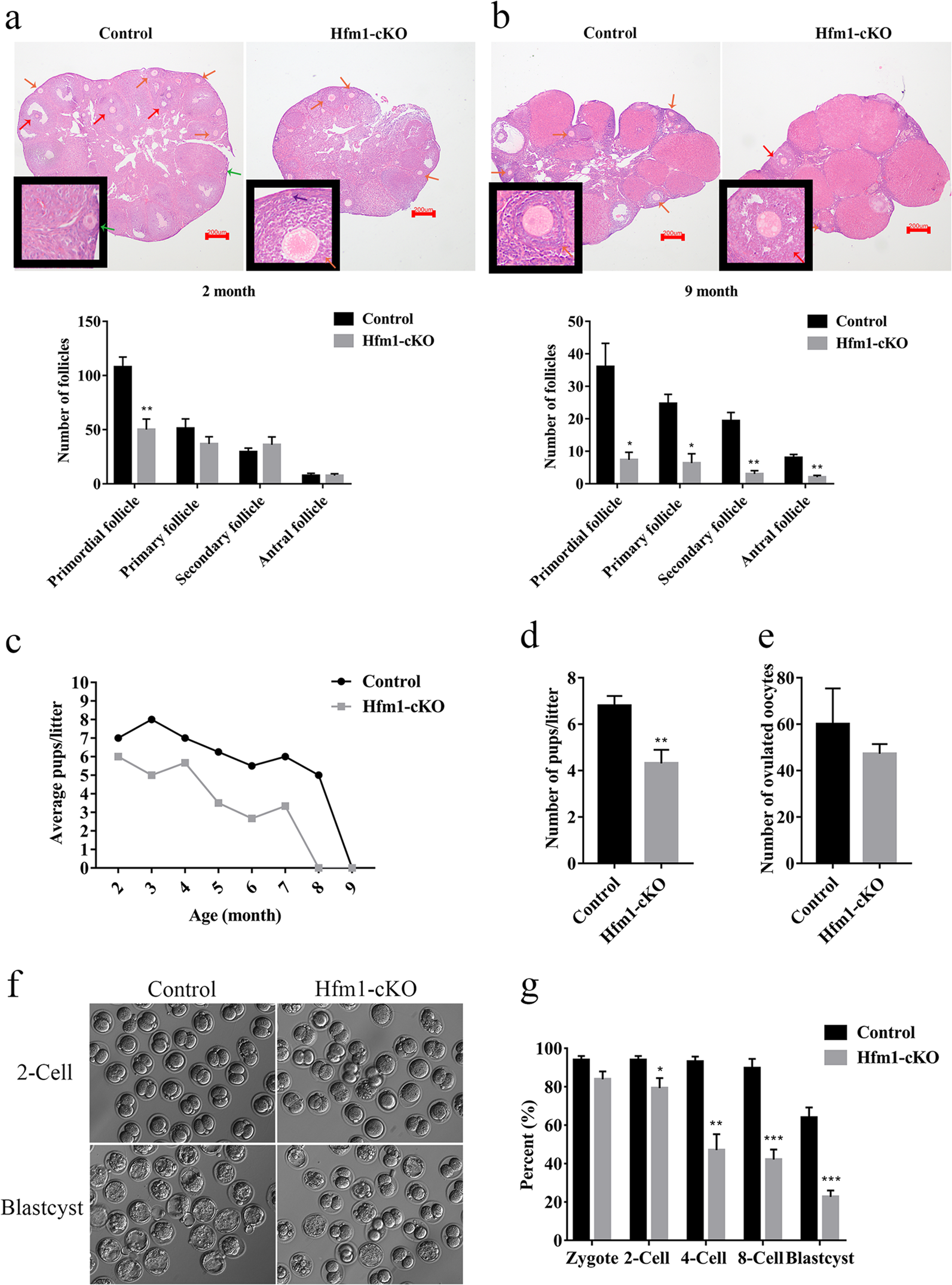
a H&E stained and follicle quantification in ovaries from adult Control and Hfm1-cKO mice (2-month-old) (n = 5). b H&E stained and follicle quantification in ovaries from older Control and Hfm1-cKO mice (9-month-old) (n = 4). The primordial (purple arrow), primary (green arrow), secondary (orange arrow) and antral follicles (red arrow) were annotated, and count data were presented per ovary. c Average pups numbers of each litter per month in Control and Hfm1-cKO mice (2-month-old) (n = 4). d The quantification analysis of pups per litter by the bar graph in a standard 7 months breeding trial. e Number of oocytes ovulated by prepubertal Control and Hfm1-cKO females (3-week-old) (n = 4). f Embryo developmental potential of oocytes before implantation from Control and Hfm1-cKO females (3-week-old) assessed by IVF. g The rate of zygote, 2-Cell, 4-Cell, 8-Cell, and blastocyst formation normalized to the number of MII oocytes ovulated by Control and Hfm1-cKO females (3-week-old) during IVF (n = 4). *P < 0.05. **P < 0.01. ***P < 0.001. Significance was determined by two-tailed Student’s t tests. Data represent the mean ± SEM.