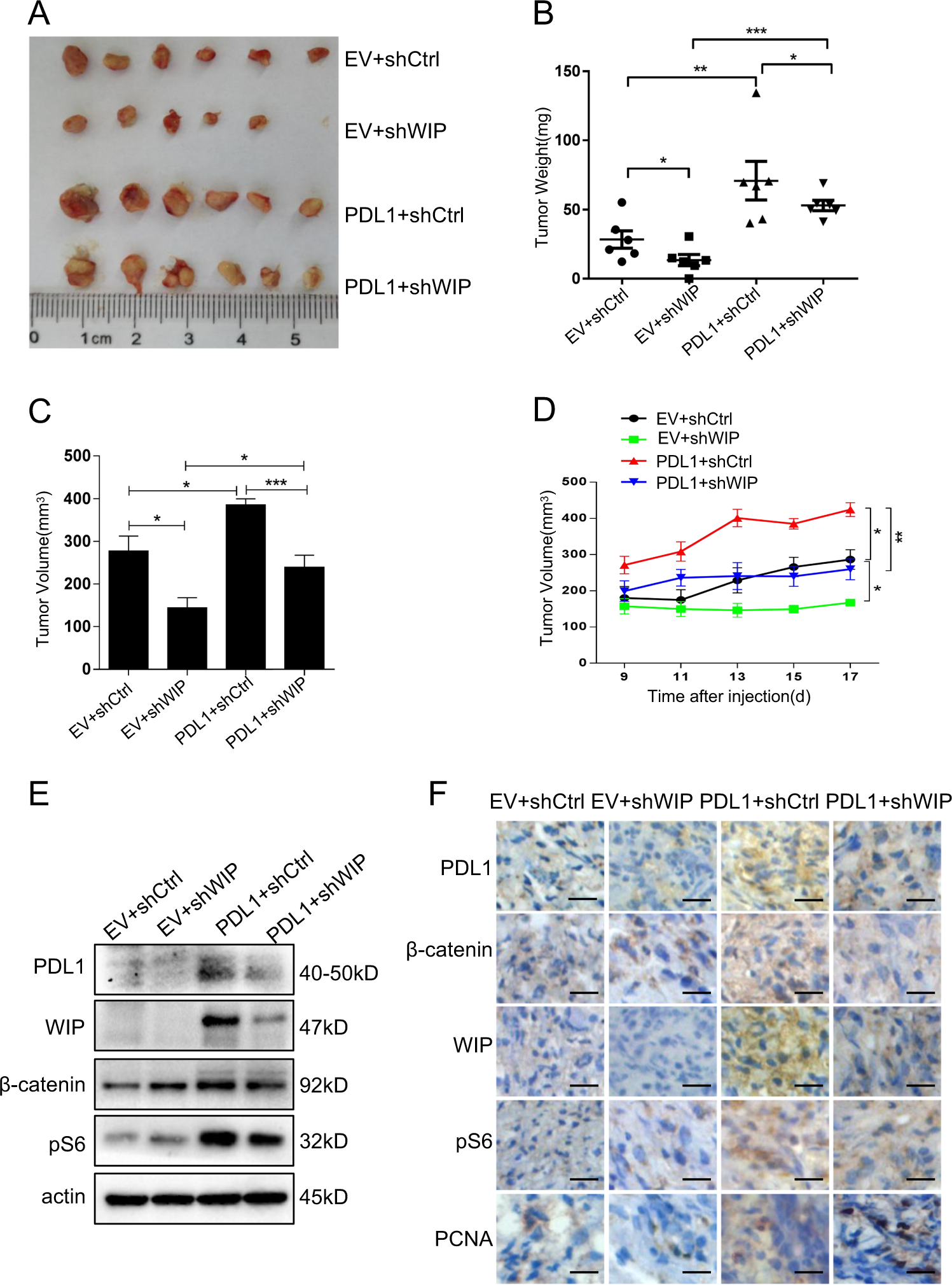
Fig. 6: PD-L1 promotes tumor growth by upregulating WIP in human lung cancer mouse model.

a The morphology of tumor xenografts from each mouse was photographed. b, c The mouse of each group was sacrificed, the tumor weight and tumor volume were measured. d Tumor diameters of each nude mouse from different group were measured at a regular interval of 2 days after 9 days of injection. Tumor volume = (Width2 × length)/2. e The expression level of PD-L1, β-catenin, WIP, and p-S6 within tumor xenografts in each group of nude mice were detected. f The expression of PD-L1, β-catenin, WIP, p-S6, and Ki67 in tumor tissues was detected by immunohistochemistry staining. N = 6 mice/group. Scale bars = 50 μm. Original magnification: ×40. The level of significance was indicated by *P < 0.05, **P < 0.01, ***P < 0.001.