Fig. 1: CircAGFG1 expression was upregulated in CRC cell lines.
From: CircAGFG1 drives metastasis and stemness in colorectal cancer by modulating YY1/CTNNB1

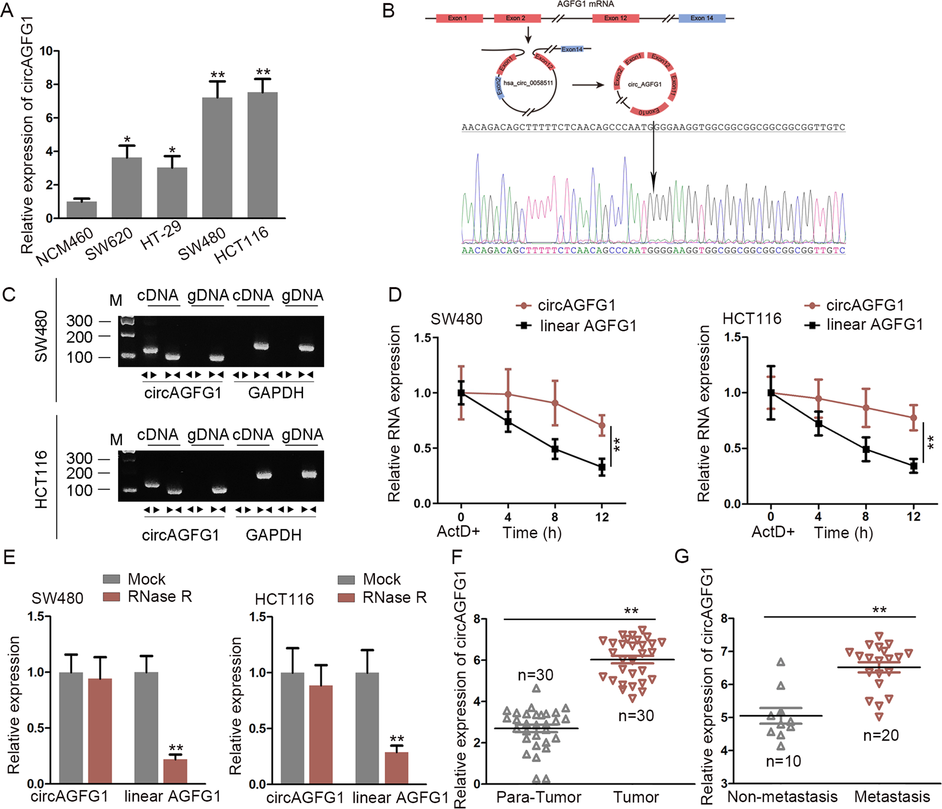
a The expression of circAGFG1 in CRC cell lines and in normal cells was assessed by qRT-PCR. Two CRC cell lines with higher levels of circAGFG1 were adopted for subsequent experiments. b A schematic diagram of the genomic location and splicing pattern of circAGFG1. The back-splicing site was verified by Sanger sequencing. c The existence of circAGFG1 was verified by PCR analysis and gel electrophoresis using convergent or divergent primers. d After ActD treatment, the expression of remaining circAGFG1 or AGFG1 mRNA in CRC cells at different time points was detected by qRT-PCR. e The stability of circAGFG1 under RNase R digestion was higher than that of linear AGFG1. f The expression of circAGFG1 was measured in 30 pairs of CRC tumor tissues and para-tumor tissues. g The expression of circAGFG1 in tumor tissues from CRC patients without liver metastasis (n = 10) or with liver metastasis (n = 20). We repeated the experiments three times to ensure the accuracy of the experiments. *P < 0.05, **P < 0.01.