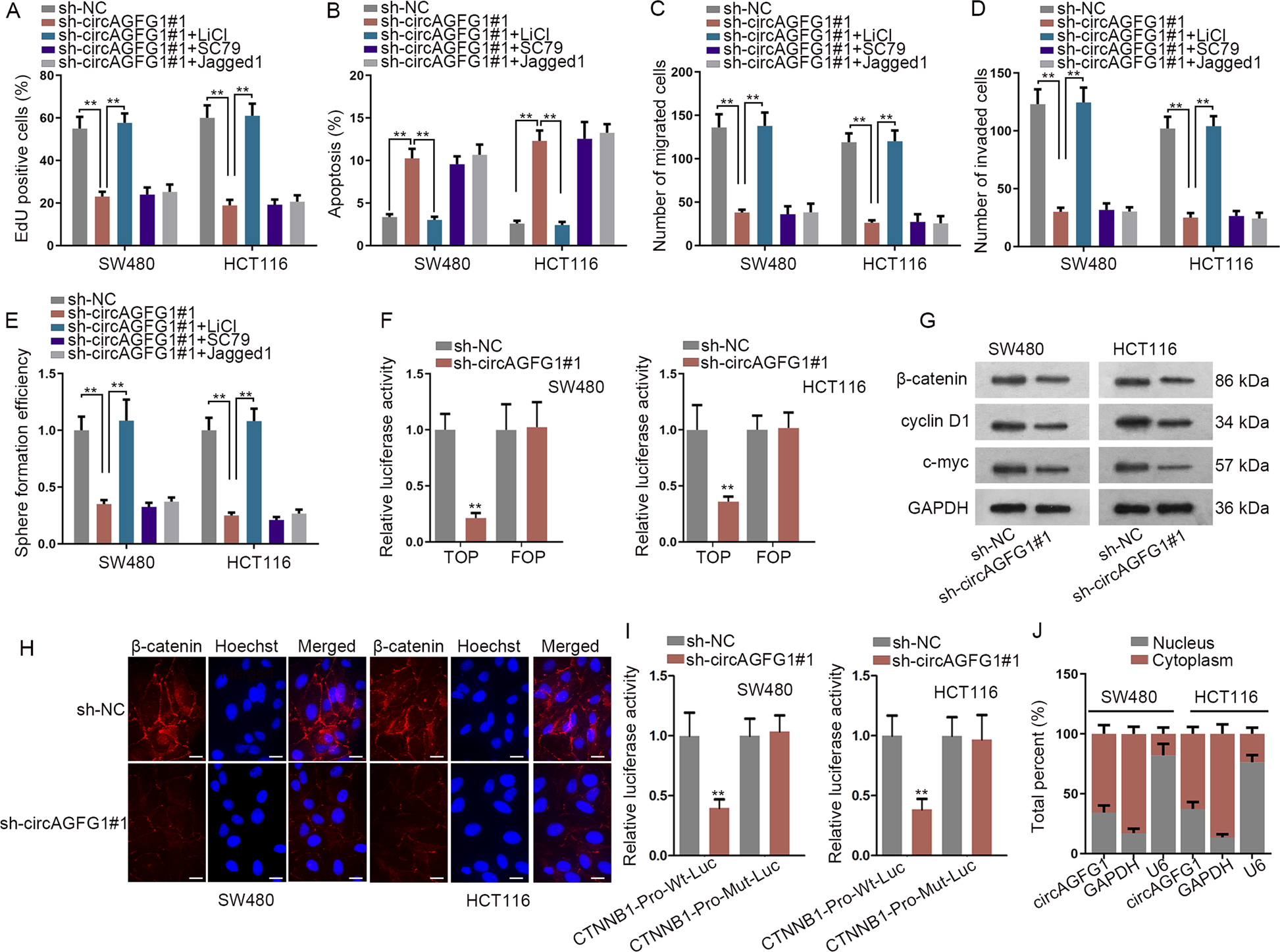
Fig. 4: CircAGFG1 promoted CTNNB1 transcription in CRC cells.
From: CircAGFG1 drives metastasis and stemness in colorectal cancer by modulating YY1/CTNNB1

a–e The proliferation, apoptosis, migration, invasion and stemness of SW480 and HCT116 cells were respectively detected through EdU assay (a), flow cytometry (b), transwell assay (c, d) and sphere formation assay (e) in sh-NC, sh-circAGFG1#1, sh-circAGFG1#1+LiCl, sh-circAGFG1#1+SC79 or sh-circAGFG1#1+Jagged1 group. f TOP/FOP-flash assay was performed to verify the activity of Wnt/β-catenin pathway in cells transfected with sh-NC or sh-circAGFG1#1. FOP-flash reporter was adopted as the control of TOP flash reporter. g The protein expressions of β-catenin, cyclin D1 and c-myc were measured by western blot in sh-NC or sh-circAGFG1#1 group. h The nuclear translocation of β-catenin in sh-NC or sh-circAGFG1#1 group was assessed by IF assay (scale bar = 20 μm). i Luciferase reporter assay was performed to verify the effect of circAFGF1 knockdown on the activity of CTNNB1 promoter. j The cellular distribution of circAGFG1 was verified by subcellular fraction assay. We repeated the experiments three times to ensure the accuracy of the experiments. **P < 0.01.