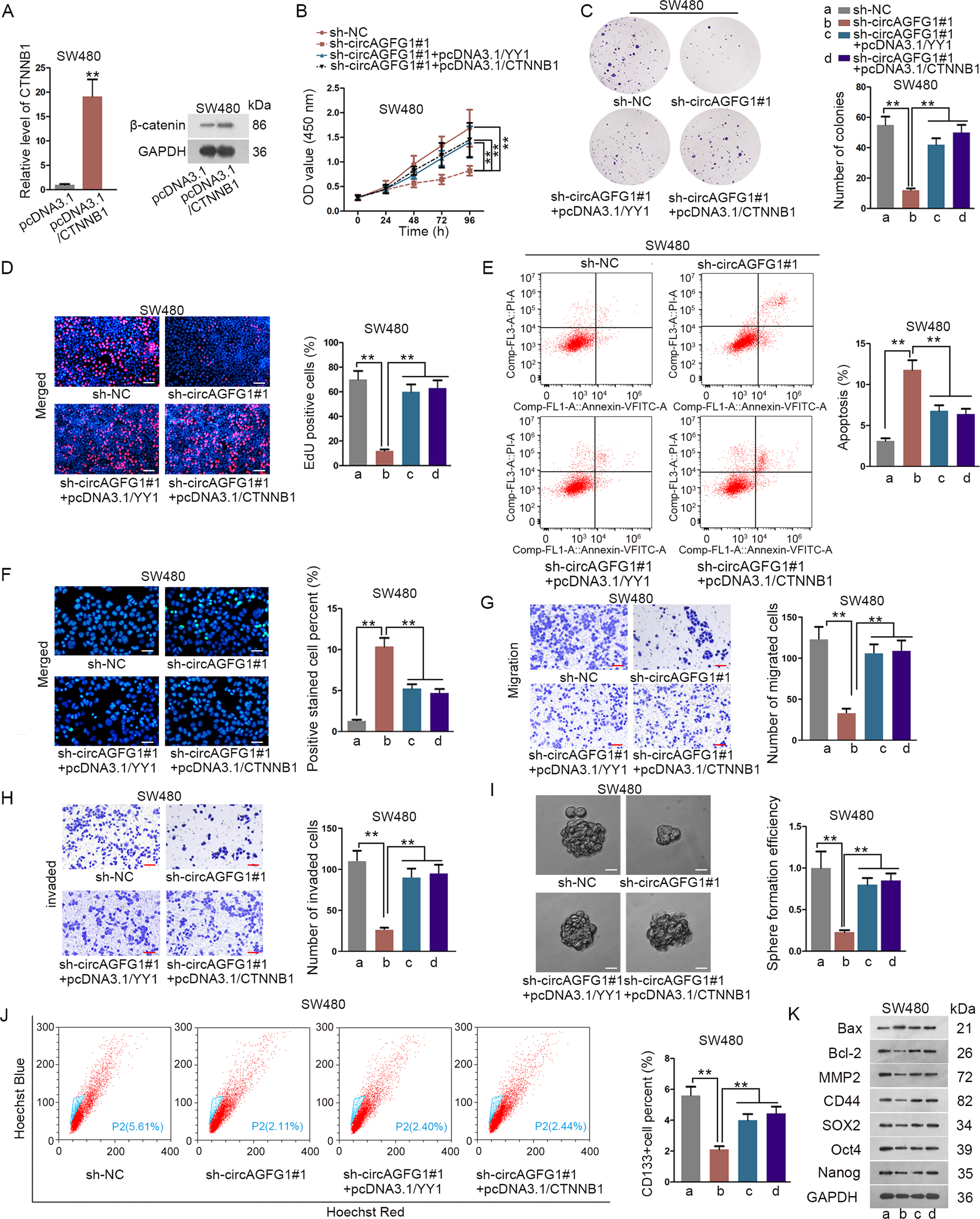
Fig. 7: CircAGFG1 was involved in CRC progression through modulating YY1/CTNNB1.
From: CircAGFG1 drives metastasis and stemness in colorectal cancer by modulating YY1/CTNNB1

a The overexpression efficiency of CTNNB1 in SW480 cells was examined by qRT-PCR and western blot. b–d Cell proliferation was detected by CCK-8 assay (b), colony formation assay (c) and EdU assay (d) in each group (scale bar = 100 μm). e, f Cell apoptosis was examined by flow cytometry (e) and TUNEL assay (f) in each group (scale bar = 50 μm). g, h Cell migration (g) and invasion (h) were assessed by transwell assay in each group (scale bar = 70 μm). i Sphere formation efficiency was detected in each group by sphere formation assay (scale bar = 30 μm). j CD133+ cell percentage was assessed in each group by flow cytometry assay. k The protein levels of Bax, Bcl-2, MMP2, CD44, SOX2, Oct4, and Nanog in each group were detected by western blot. In this figure, “a, b, c and d” represents the group of sh-NC, sh-circAGFG1#1, sh-circAGFG1#1+pcDNA3.1/YY1 and sh-circAGFG1#1+pcDNA3.1/CTNNB1, respectively. We repeated the experiments three times to ensure the accuracy of the experiments. **P < 0.01.