Fig. 8: CircAGFG1 activated WNT/β-catenin pathway through the miR-4262/miR-185-5p/YY1/CTNNB1 axis.
From: CircAGFG1 drives metastasis and stemness in colorectal cancer by modulating YY1/CTNNB1

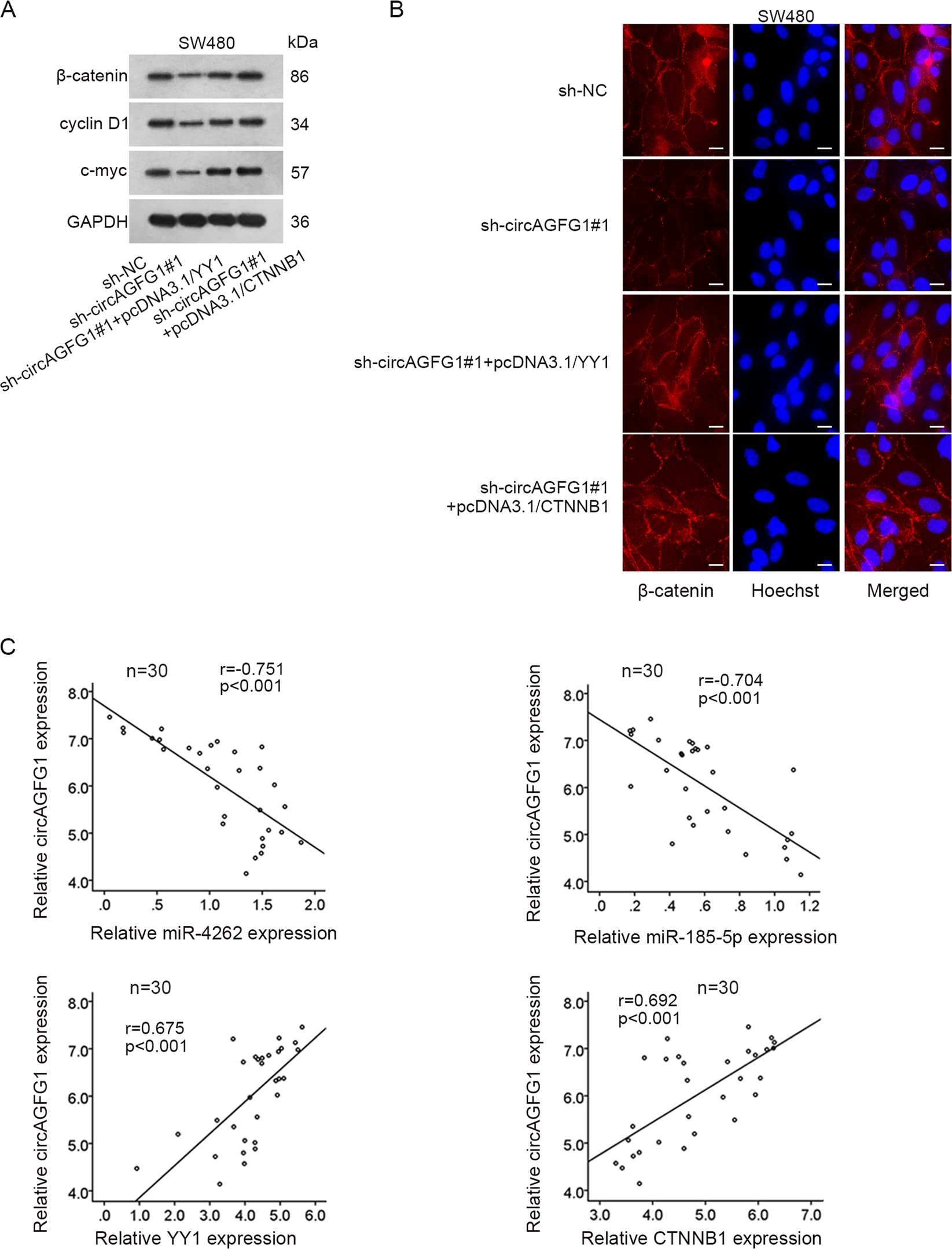
a The protein expressions of β-catenin, cyclin D1 and c-myc in the group of sh-NC, sh-circAGFG1#1, sh-circAGFG1#1+pcDNA3.1/YY1 or sh-circAGFG1#1+pcDNA3.1/CTNNB1 were measured by western blot. b The nuclear translocation of β-catenin in each group was assessed by IF assay (scale bar = 20 μm). c The expression association between circAGFG1 and miR-4262, miR-185-5p, YY1 or CTNNB1 was revealed by Pearson’s correlation analysis. We repeated the experiments three times to ensure the accuracy of the experiments. **P < 0.01.