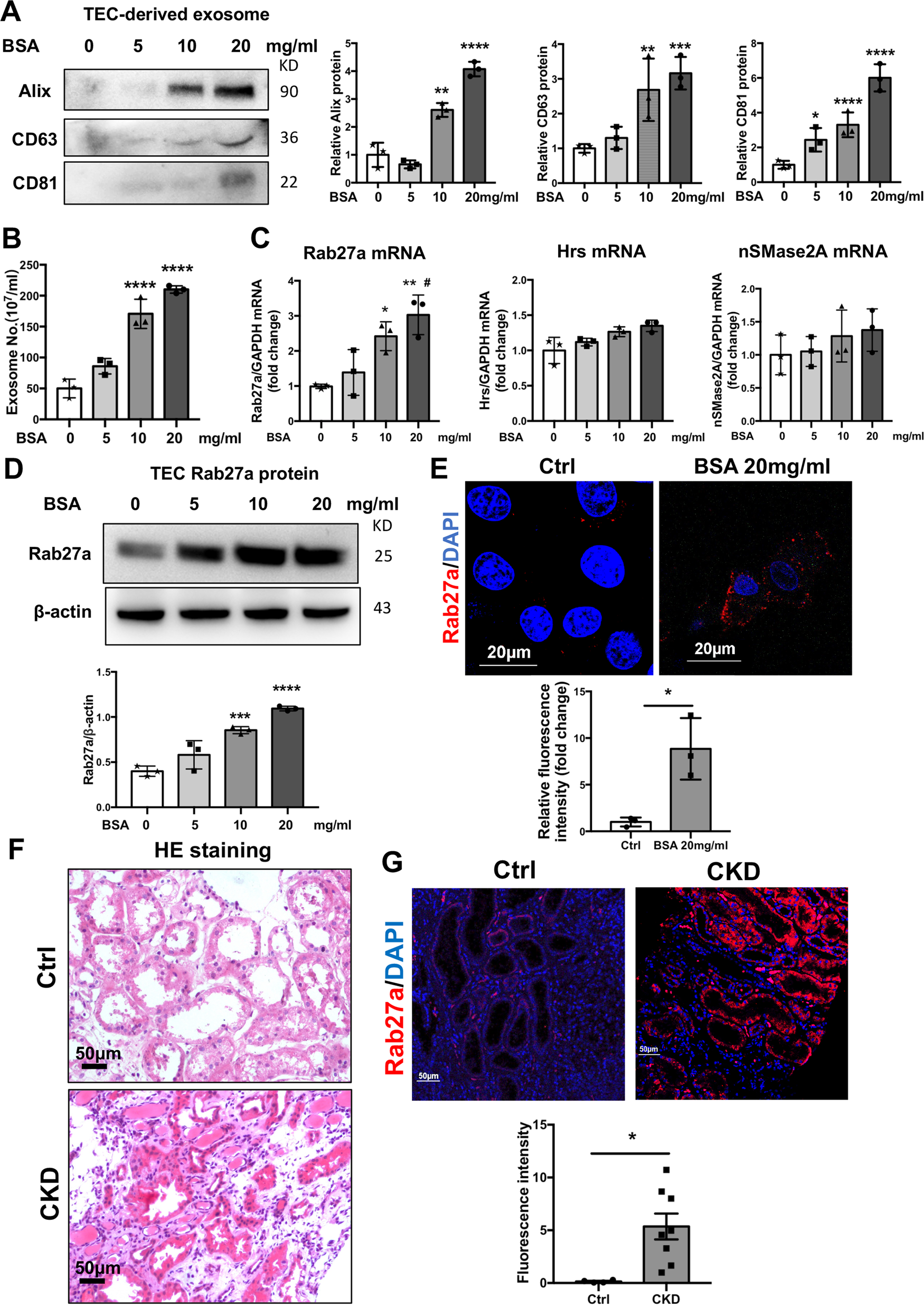
Fig. 3: Albumin overload promoted exosomes secretion and Rab27a expression in a dose-dependent manner.

a, b Quantification of purified exosomes released from TECs exosomes treated with different doses of BSA (0, 5, 10 and 20 mg/ml). Increased, secretion of exosomes was observed shown as representative western blotting of exosome markers (Alix, CD63, and CD81) (a) and quantification using EXOCET assay kit (b). c Expression of Hrs, nSMase2A, and Rab27a mRNA in TECs exposed to different doses of BSA detected by RT-PCR. The mRNA expression is compared to cells without BSA treatment (represented by 1-fold). d, e Rab27a protein in TECs with albumin treatment. Rab27a protein was upregulated by BSA treatment in a dose-dependent manner, as shown by western blotting and cellular immunofluorescence staining. The bar graph shows fluorescence intensity from 20 mg/ml-BSA-treated TECs compared with Ctrl group (represented by 1-fold). Scale bar: 20 μm. f, g HE staining and immunofluorescence staining of Rab27a expression in renal biopsies from controls (n = 4) (normal kidney tissue from patients of kidney cancer) and patients with CKD (n = 8). Severe tubular injury, protein casts (f) and higher expression of Rab27a in the tubules was observed in CKD patients compared with controls (g). Scale bars: 50 μm. Ctrl, control. *p < 0.05 compared to Ctrl. *p < 0.05, **p < 0.01, ***p < 0.001, ****p < 0.0001 vs TECs without BSA exposure. #p < 0.05 vs TECs with 5 mg/ml BSA treatment. BSA, bovine serum albumin. Data presented as mean ± S.E.M. of three independent experiments.