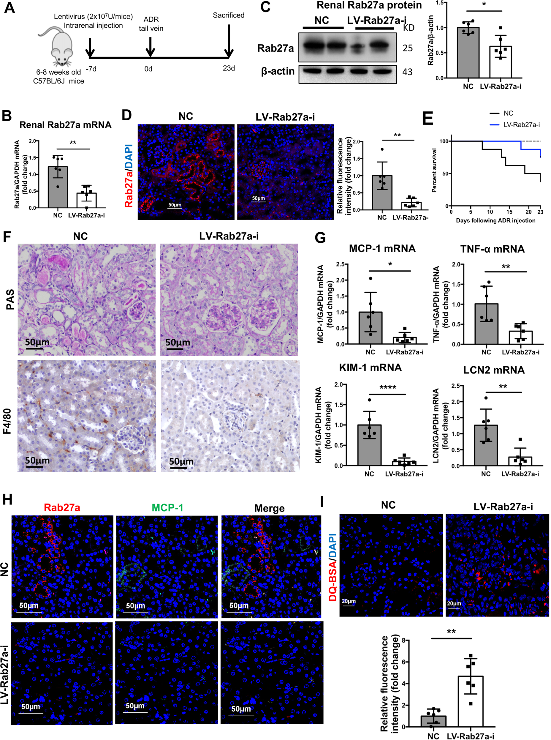
Fig. 7: Inhibition of Rab27a dependent exosome secretion ameliorates proteinuric kidney injury.

a A schematic review of in vivo experiment. Lentivirus Rab27a shRNA (Rab27a-i) or NC was administered to C57BL/6J mice through intrarenal injection. One week after lentivirus injection, mice received a single dose of ADR(18 mg/kg) administration through tail vein and were euthanized at 23 days. b–d Renal Rab27a expression in ADR mice with Rab27a shRNA treatment. Both mRNA and protein level of Rab27a were efficiently reduced by shRNA treatment. Expression of Rab27a in tubules were significantly decreased in renal sections from shRNA treated mice (red). Scale bars: 50 μm. e Survival curve showed ADR-induced mice received lentivirus Rab27a inhibitor had lower mortality compared with ADR-induced mice received NC. f Histologic changes (PAS staining) and F4/80 positive macrophage infiltration in the kidney. Rab27a knockdown remarkably alleviated tubule injury and interstitial inflammation. Scale bars: 50 μm. g The mRNA expression of inflammatory cytokines (MCP-1 and TNF-α) and tubular injury markers (KIM-1 and LCN2) from renal cortex of mice detected by RT-PCR are normalized to GAPDH and compared with NC mice (represented by 1-fold). h The expression of Rab27a and MCP-1 were evaluated using immunostaining. Images shown reduced Rab27a expression as well as MCP-1 expression in Rab27a knockdown mice. Scale bar: 50 μm. i Confocal microscopy analysis of degraded DQ-BSA (red) in renal cortex from ADR-mice with or without Rab27a knockdown. Scale bar: 20 μm. *p < 0.05, **p < 0.01, ****p < 0.0001 vs ADR-injected mice with NC administration. NC, negative control. n = 6 for each group of mice.