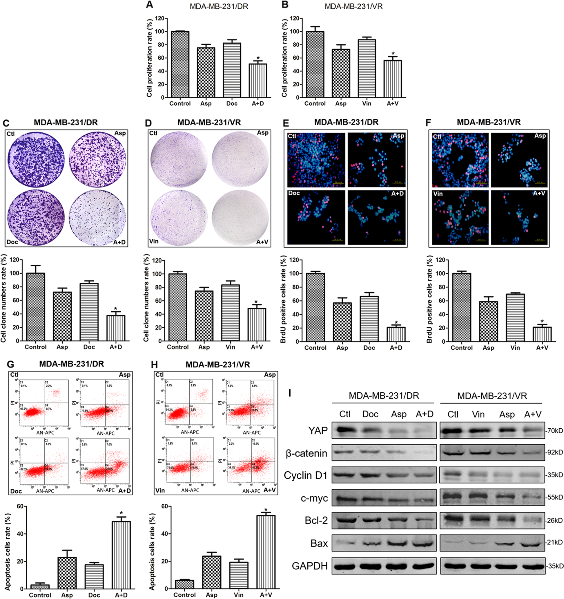
Fig. 4: Aspirin suppressed docetaxel and vinorelbine resistance in TNBC cells.

CCK-8, colony formation, DNA replication activity and apoptosis assays for MDA-MB-231/DR and MDA-MB-231/VR cells cultured with control, 5 mM aspirin (Asp), 5 nM docetaxel (Doc), 5 μM vinorelbine (Vin), aspirin plus docetaxel (A + D), and aspirin plus vinorelbine (A + V). The rest of the assays were performed as and the groups were similar to those described above. a CCK-8 assay for MDA-MB-231/DR. Control vs A + D (P < 0.001); Asp vs A + D (P = 0.004); Doc+ A + D (P = 0.002). b CCK-8 assay for MDA-MB-231/VR. Control vs A + D (P = 0.001); Asp vs A + D (P = 0.036); Doc+ A + D (P = 0.002). b CCK-8 assay for MDA-MB-231/VR. Control vs A + D (P < 0.001); Asp vs A + D (P = 0.004); Doc+ A + D (P = 0.002). c Colony formation assay for MDA-MB-231/DR. Control vs A + D (P = 0.001); Asp vs A + D (P = 0.002); Doc+ A + D (P < 0.001). d Colony formation assay for MDA-MB-231/VR. Control vs A + D (P < 0.001); Asp vs A + D (P = 0.005); Doc+ A + D (P = 0.002). e DNA replication activity assay for MDA-MB-231/DR. DNA replication activity is a critical index for cell growth. BrdU, a synthetic thymidine analogue that binds to replicating DNA, was used to examine the rate of DNA replication. A red color indicates cells in the DNA replication phase, and a blue color indicates the cell nucleus. Scale bar: 20 µM. Control vs A + D (P < 0.001); Asp vs A + D (P = 0.002); Doc+ A + D (P < 0.001). f DNA replication activity assay for MDA-MB-231/VR. Control vs A + D (P < 0.001); Asp vs A + D (P = 0.001); Doc+ A + D (P < 0.001). g Apoptosis assay for MDA-MB-231/DR. Control vs A + D (P < 0.001); Asp vs A + D (P = 0.002); Doc+ A + D (P < 0.001). h Apoptosis assay for MDA-MB-231/VR. Control vs A + D (P < 0.001); Asp vs A + D (P < 0.001); Doc+ A + D (P < 0.001). i Western blot for YAP, β-catenin, cyclin D1, c-myc, Bcl-2 and Bax in MDA-MB-231/DR and MDA-MB-231/VR cells cultured with control, 5 mM aspirin (Asp), 5 nM docetaxel (Doc), 5 μM vinorelbine (Vin), aspirin plus docetaxel (A + D), or aspirin plus vinorelbine (A + V) for 48 h. The data are presented as the mean ± SD of experiments performed in triplicate. Statistical significance was determined using Student’s t test analysis.