Fig. 1: Effect of FOXA2 haploinsufficiency on definitive endoderm (DE) formation.
From: Aberrant development of pancreatic beta cells derived from human iPSCs with FOXA2 deficiency

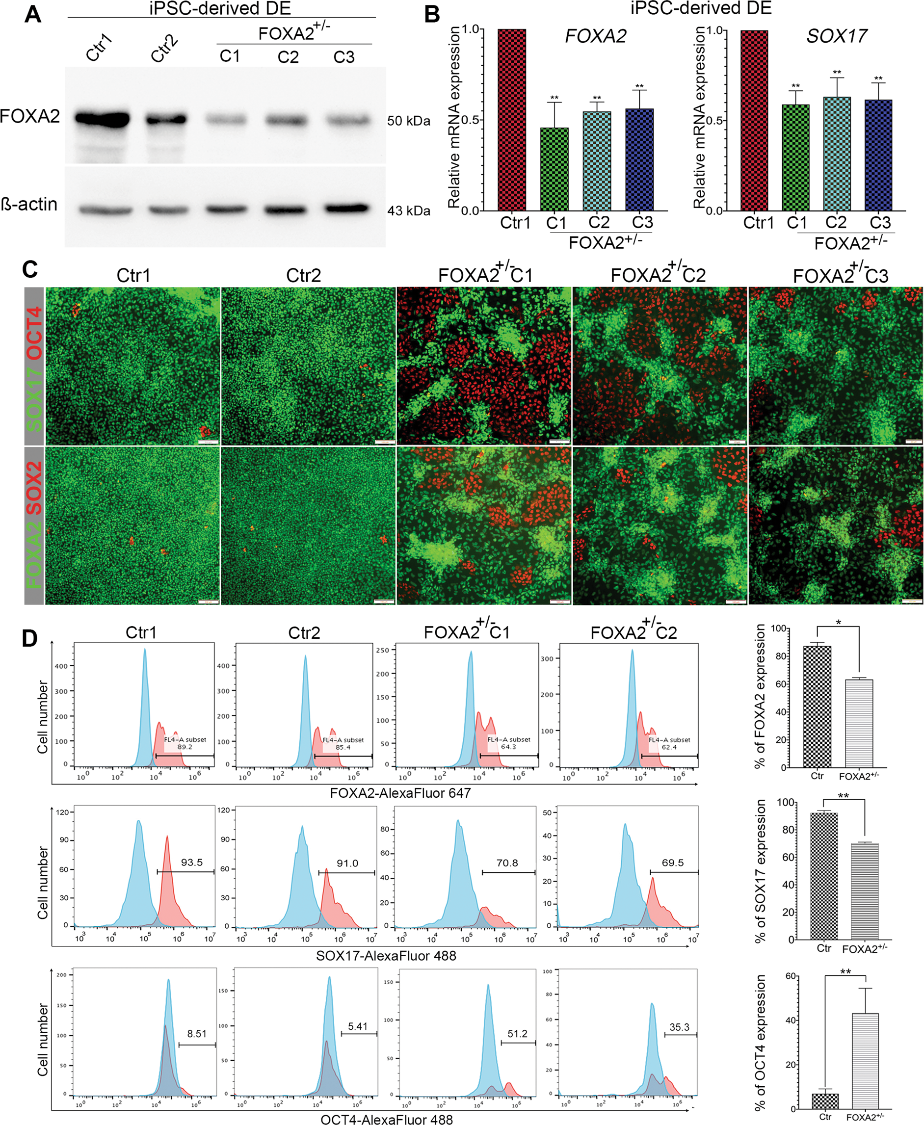
A Western blotting of FOXA2 expression in the definitive endoderm (DE) derived from Ctr-iPSCs and FOXA2+/− iPSCs. B qPCR quantification of the expression of DE markers, FOXA2 and SOX17 in DE derived from Ctr-iPSCs and FOXA2+/− iPSCs (n = 3). C Representative immunofluorescent images showing the expression of SOX17 and OCT4 or FOXA2 and SOX2 in DE derived from Ctr-iPSCs and FOXA2+/− iPSCs. D Representative flow cytometry histograms and its quantification showing the expression of FOXA2, SOX17, and OCT4 in DE derived from Ctr-iPSCs and FOXA2+/− iPSCs. Data are represented as mean ± SD; *p < 0.05, **p < 0.01, ***p < 0.001.