Fig. 2: Effect of FOXA2 haploinsufficiency on pancreatic progenitor (PP2) differentiation.
From: Aberrant development of pancreatic beta cells derived from human iPSCs with FOXA2 deficiency

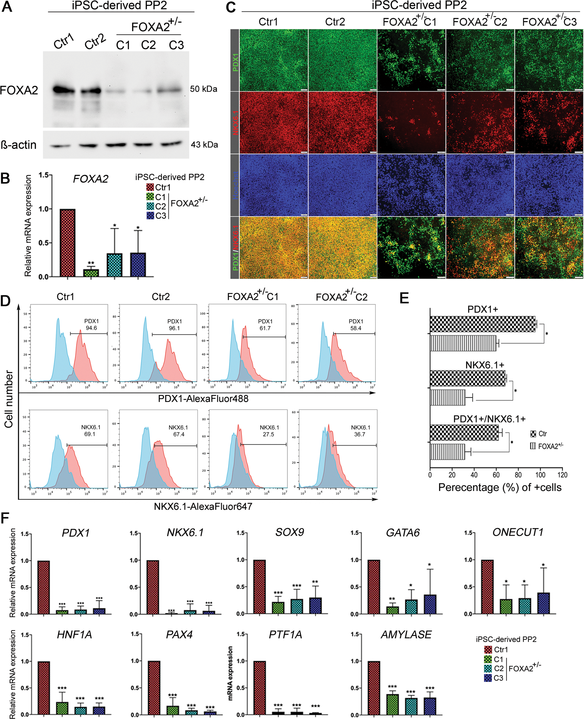
Western blotting (A) and qPCR analysis (B) for FOXA2 protein and mRNA expression levels in iPSC-derived PP2. C Representative immunofluorescent images showing the expression of PDX1 and NKX6.1 in the PP2 derived from Ctr-iPSCs and FOXA2+/− iPSCs. D Flow cytometry histograms showing the expression of PDX1 and NKX6.1 in the PP2 derived from Ctr-iPSCs and FOXA2+/− iPSCs. E Quantification of the expression of PDX1 and NKX6.1 shown in D. F qPCR quantification for the expression of key PP2 markers, PDX1, NKX6.1, SOX9, HNF1A, GATA6, PAX4, ONECUT1 (HNF6), PTF1A, and AMYLASE in the generated PP2. Data are represented as mean ± SD; *p < 0.05, **p < 0.01, ***p < 0.001.