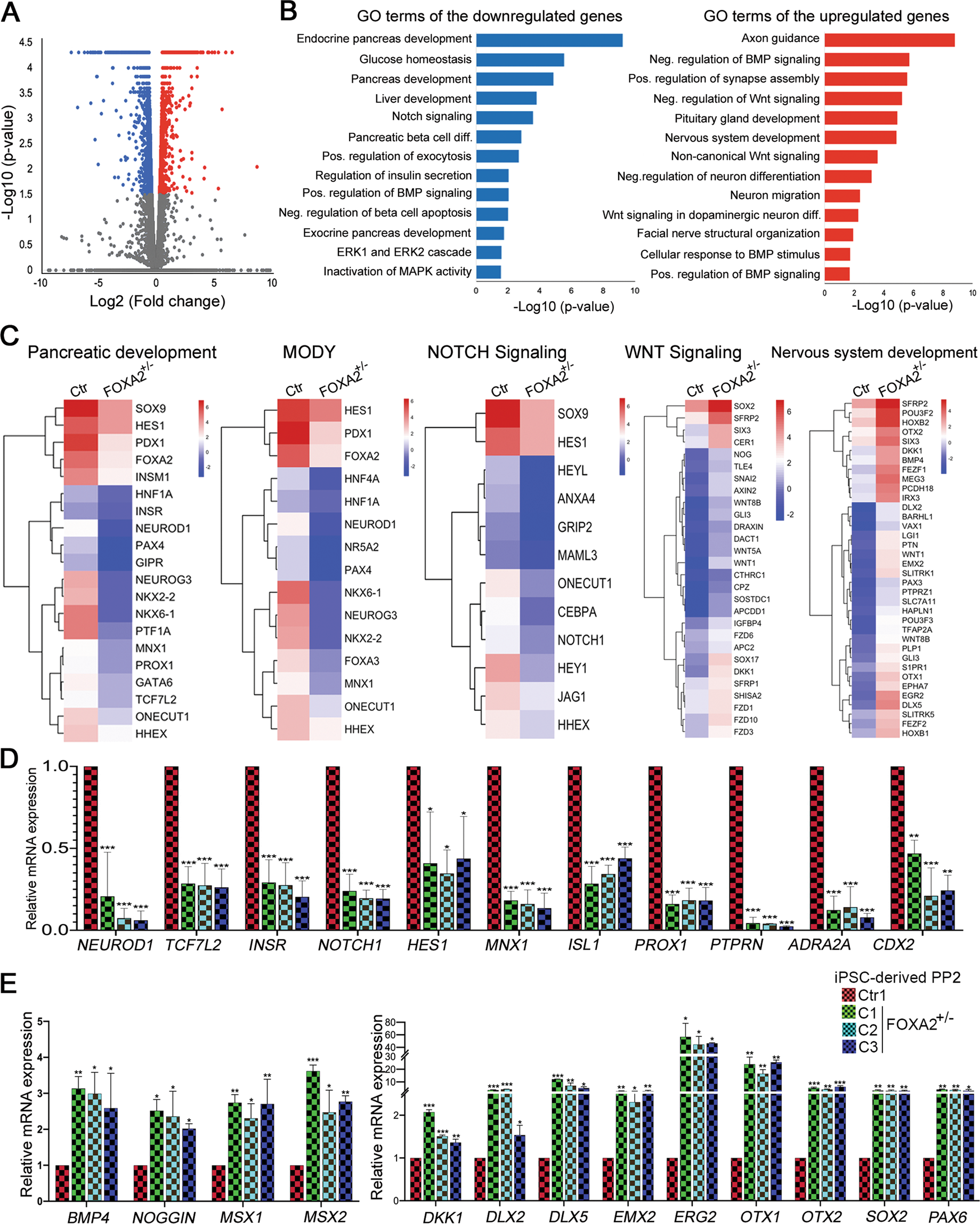
Fig. 4: Transcriptomic alterations in pancreatic progenitors (PP2) derived from FOXA2+/− iPSCs.
From: Aberrant development of pancreatic beta cells derived from human iPSCs with FOXA2 deficiency

A Volcano plot plotting the log2 fold change (FC) and the adjusted p-value for all the transcripts. B Pathway enrichment analysis on the upregulated and downregulated differentially expressed genes (DEGs) in FOXA2+/− iPSC-derived pancreatic progenitors (PP2) using the DAVID function annotation tool. The enriched pathways were plotted against −log10 (p-value). C Heatmaps of pathway-associated DEGs in PP2 derived from FOXA2+/− iPSCs compared to those derived from Ctr-iPSCs. The downregulated genes were associated with pancreatic development, maturity-onset diabetes of the young (MODY), and NOTCH signaling pathways, while the upregulated genes were associated with the WNT signaling pathway and nervous system development. The relative value for each gene is depicted by color intensity, with red indicating upregulated and blue indicating downregulated genes. RNA-Seq results were validated using qPCR for the downregulated (D) and the upregulated genes (E). Data are represented as mean ± SD; *p < 0.05, **p < 0.01, ***p < 0.001.