Fig. 7: Effect of FOXA2 knockout on iPSC-derived beta cells.
From: Aberrant development of pancreatic beta cells derived from human iPSCs with FOXA2 deficiency

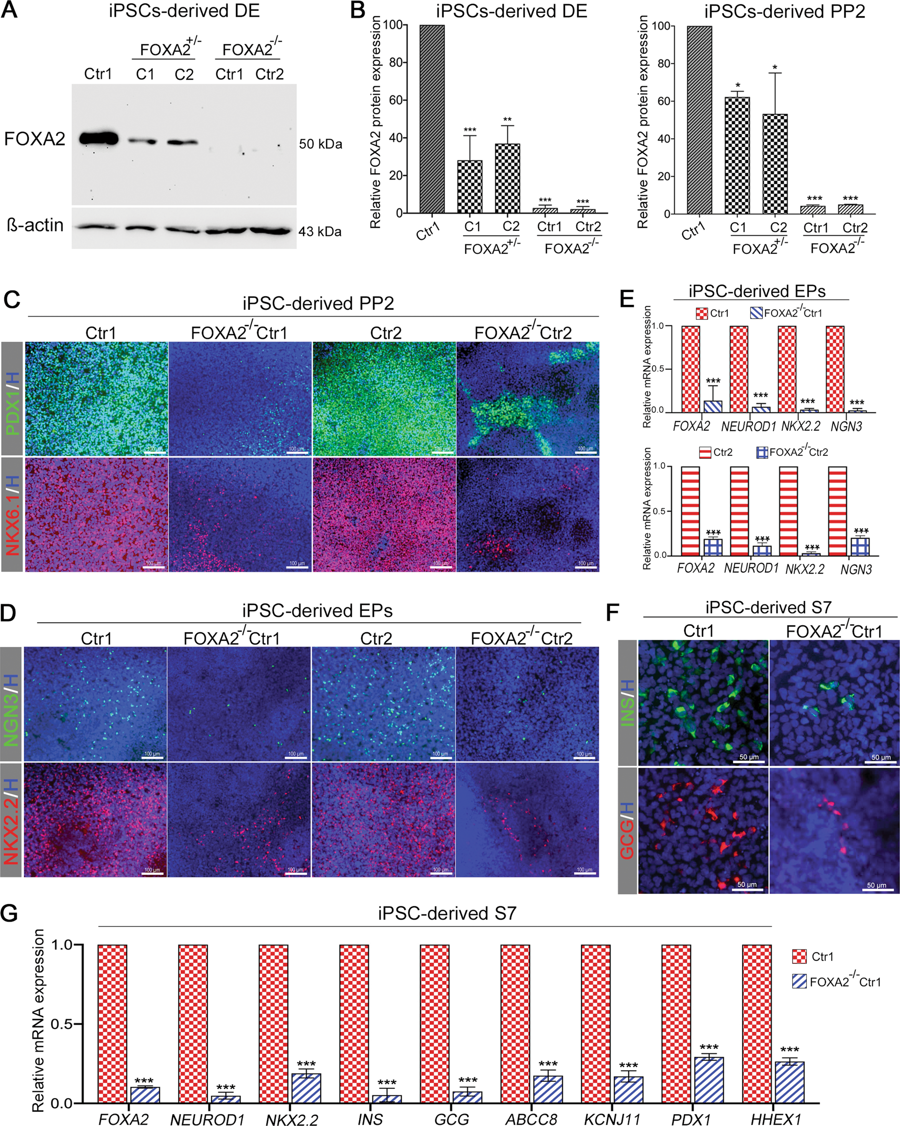
A Western blotting of FOXA2 expression in the definitive endoderm (DE) derived from Ctr-iPSCs, FOXA2+/− iPSCs, and FOXA2−/− iPSCs. B Quantification of FOXA2 protein levels in DE and PP2 derived from Ctr-iPSCs, FOXA2+/− iPSCs, and FOXA2−/− iPSCs. Note the complete absence of FOXA2 expression in the DE derived from FOXA2−/− iPSCs. Representative immunofluorescence images showing the expression of PDX1 and NKX6.1 in PP2 (C) and NGN3 and NKX2.2 in EPs (D) derived from WT controls and FOXA2−/− iPSCs. E Real-time PCR analysis for the expression of FOXA2, NEUROD1, NKX2.2, and NGN3 in EPs derived from FOXA2−/− iPSCs and their WT controls. F Representative immunofluorescence images showing the expression of INS and GCG in stage 7 derived from FOXA2−/− iPSCs and Ctr1-iPSCs. G qPCR quantification for the expression of FOXA2, NEUROD1, NKX2.2, INS, GCG, ABCC8, KCNJ11, PDX1, and HHEX in stage 7 derived from FOXA2−/− iPSC line and its WT control, Ctr1-iPSCs. The data are presented as mean ± SD. *p < 0.05, **p < 0.01, ***p < 0.001.