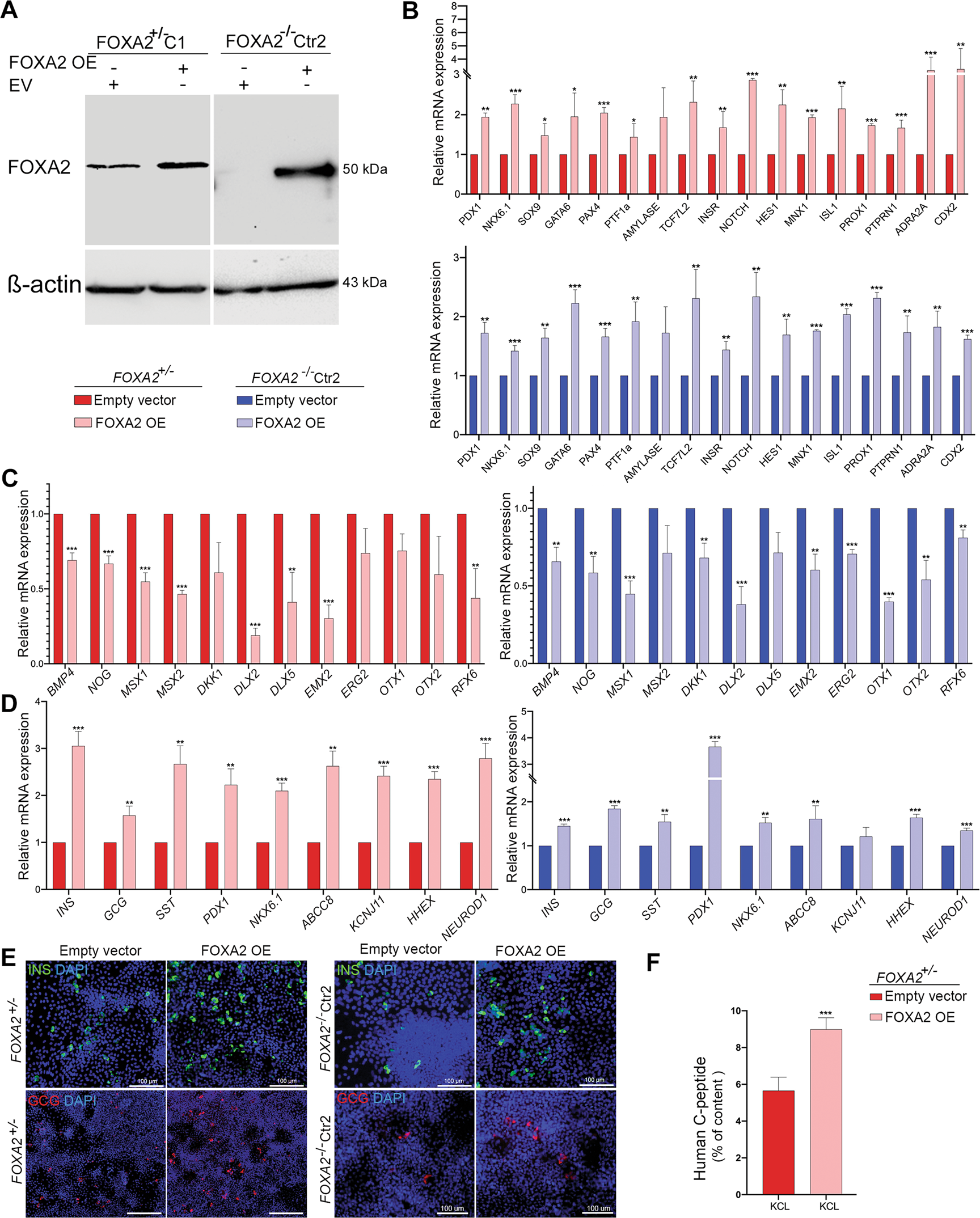
Fig. 8: FOXA2 overexpression in PP2 reverse the phenotype of FOXA2 deficiency.
From: Aberrant development of pancreatic beta cells derived from human iPSCs with FOXA2 deficiency

A Representative western blotting showing the overexpression of FOXA2 in the PP2 derived from FOXA2+/− iPSCs, and FOXA2−/− iPSCs, 48 h after transfection with FOXA2 plasmid or empty vector (EV). B Real-time PCR analysis for the expression of PDX1, NKX6.1, SOX9, GATA6, PAX4, PTF1A, AMYLASE, TCF7L2, INSR, NOTCH, HES1, MNX1, ISL1, PROX1, PTPRN1, ADRA2A, and CDX2 in PP2 derived from FOXA2+/− iPSCs and FOXA2−/− iPSCs 48 h after transfection. C Real-time PCR analysis for the expression of BMP4, NOG, MSX1, MSX2, DKK1, DLX2, DLX5, EMX2, ERG2, OTX1, OTX2, and RFX6 in PP2 derived from FOXA2+/− iPSCs and FOXA2−/− iPSCs 48 h after transfection. D Real-time PCR analysis for the expression of INS, GCG, SST, PDX1, NKX6.1, ABCC8, KCNJ11, HHEX, and NEUROD1 in stage 7 derived from FOXA2+/− iPSCs and FOXA2−/− iPSCs transfected with FOXA2 plasmid or EV at stage 4. E Representative immunofluorescence images showing the expression of INS and GCG in stage 7 derived from FOXA2+/− iPSCs and FOXA2−/− iPSCs transfected with FOXA2 plasmid or EV at stage 4. F C-PEPTIDE (C-PEP) secretion (% of content) after stimulation with or without 30 mM KCl in the presence of low glucose (LG) in FOXA2+/− iPSC-derived beta cells transfected with FOXA2 plasmid or EV at stage 4. The data are presented as mean ± SD. *p < 0.05, **p < 0.01, ***p < 0.001.