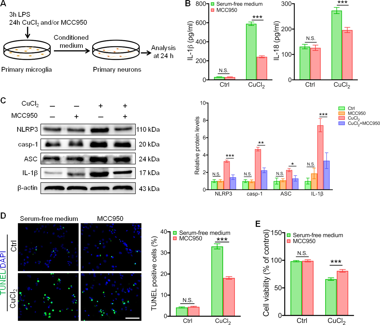
Fig. 5: MCC950 inhibits NLRP3 inflammasome activation in CuCl2-induced microglia.

a Schematic illustration of the experimental set-up. b Primary microglia were treated with or without CuCl2 (10 µM) and MCC950 (100 nM) for 24 h, and levels of interleukin (IL-1β) and IL-18 were quantified using ELISA (n = 6). c Primary microglia were treated with or without CuCl2 and MCC950, and the levels of NLRP3, cleaved caspase-1 (casp-1), ASC, and IL-1β were measured using western blotting (n = 4). d Primary neurons separated from the hippocampus were treated with conditioned medium from CuCl2- or MCC950-administrated microglia, and the apoptotic neuronal cells were quantified by TUNEL (green) immunofluorescence staining. Scale bars, 100 µm. e Cell viability of hippocampal neurons treated with conditioned medium from CuCl2- or MCC950-administrated microglia. Data are presented as mean ± SEM; two-way ANOVA, *P < 0.05, **P < 0.01, ***P < 0.001 versus the corresponding control group.