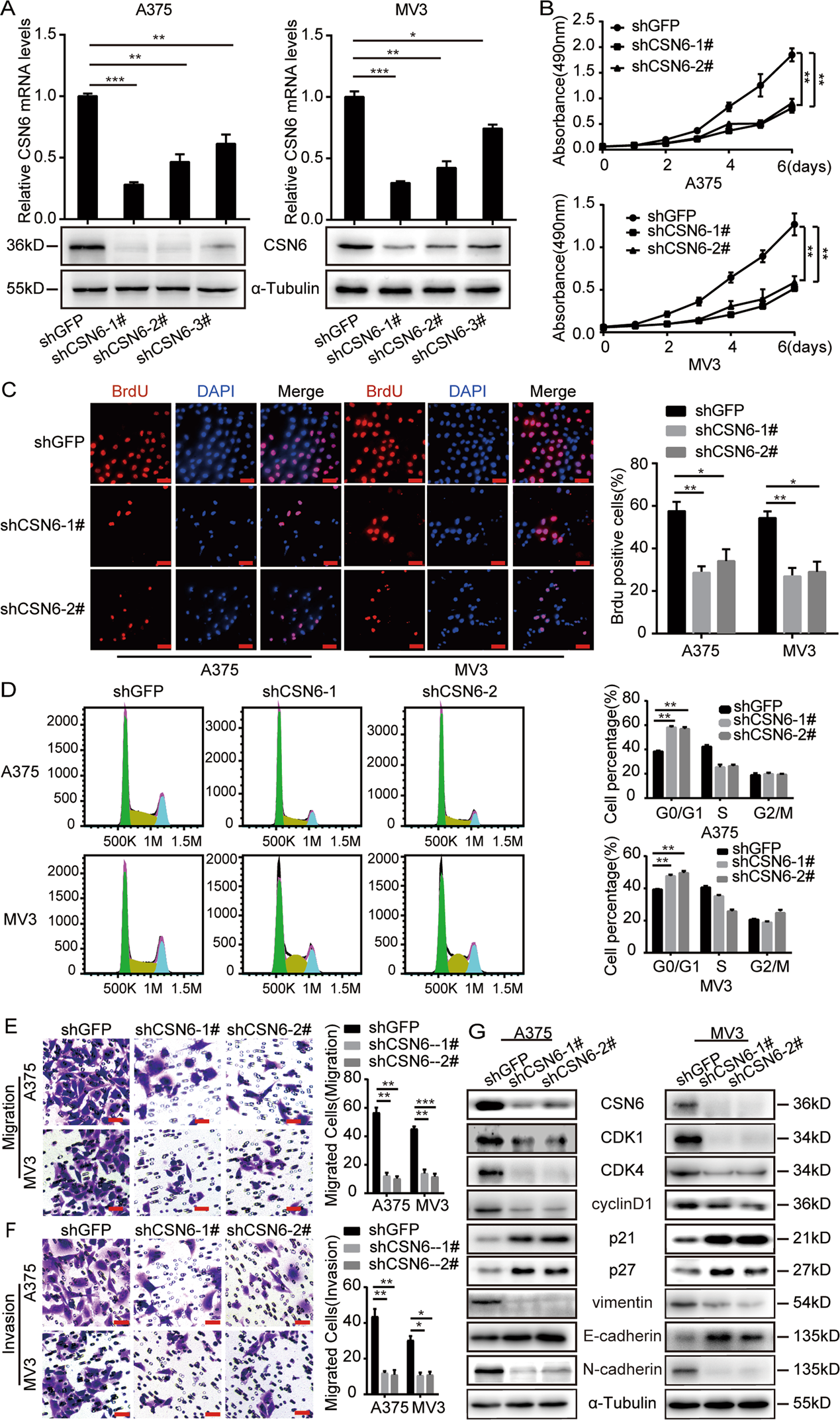
Fig. 2: CSN6 is required for the proliferation, migration and invasion of melanoma cells and regulates cell cycle progression.

A qRT-PCR assays and western blot analysis of CSN6 expression in CSN6-knockdown A375 and MV3 melanoma cells. B Growth curves of A375 and MV3 cells expressing shGFP, shCSN6#1, or shCSN6#2 (n = 4). C Representative fluorescence micrographs and quantification of BrdU staining to detect the amount of DNA synthesis in CSN6-knockdown A375 and MV3 melanoma cells. Scale bar = 100 μm. D Flow cytometry assays performed to quantify the cell population in each phase of the cell cycle. A375 and MV3 cells expressing shGFP, shCSN6#1, or shCSN6#2 were evaluated. E, F Migration and invasion assays performed with A375 and MV3 cells expressing shGFP, shCSN6#1, or shCSN6#2 (left), and calculations of the migratory or invasive cells (right). Migratory cells were stained with crystal violet and counted at 12 h. Invasive cells were stained and counted at 24 h. Scale bar = 50 μm. G Protein expression of several cell cycle regulatory proteins and metastasis-related proteins in A375 and MV3 cells expressing shGFP, shCSN6#1, or shCSN6#2. All data are shown as the mean ± SD, and data were analyzed using two-tailed Student’s t-tests; *P < 0.05, **P < 0.01, and ***P < 0.001. All P-values are based on control versus treatment comparisons.