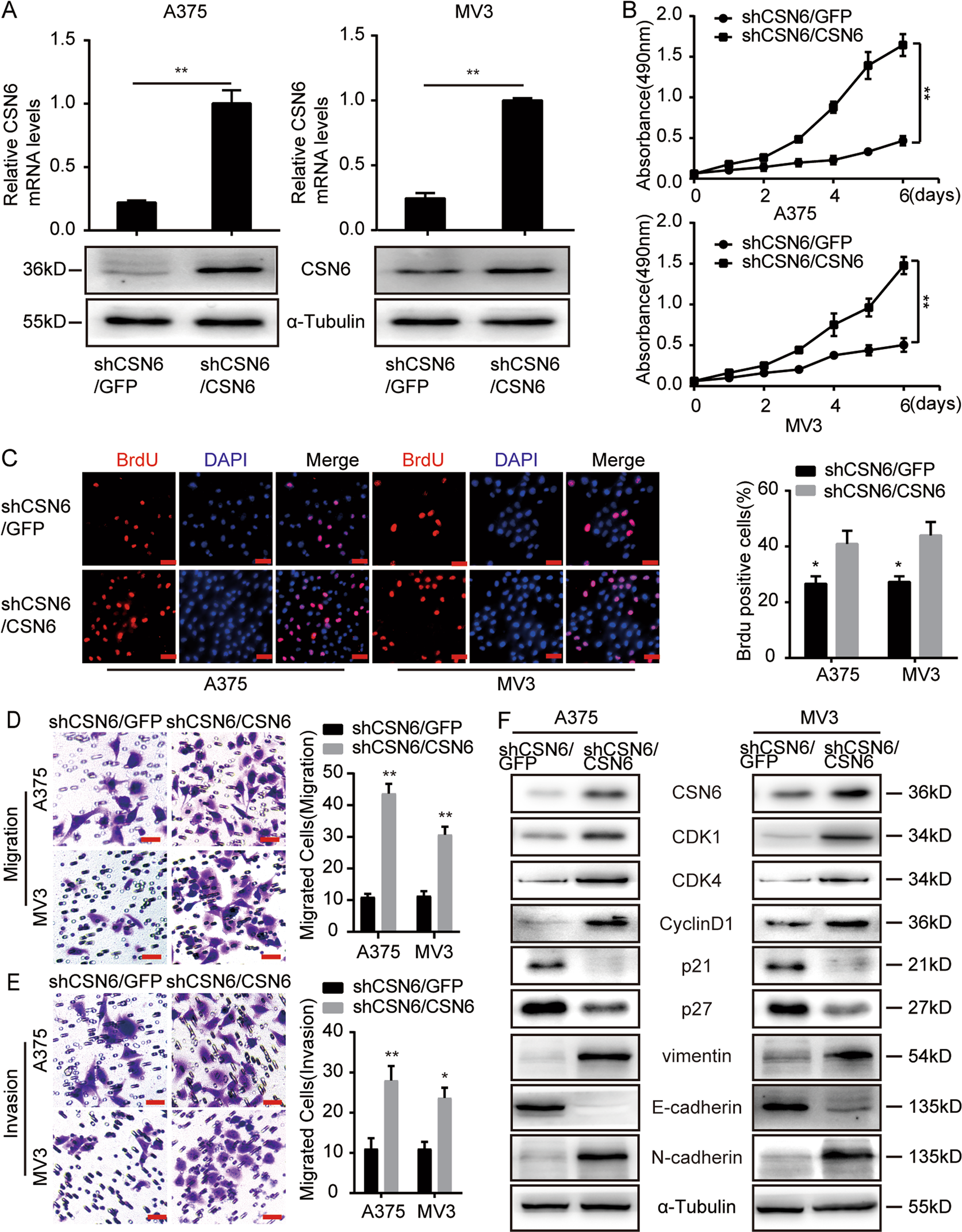
Fig. 3: CSN6 recovery rescues the cell proliferation, migration, and invasion of CSN6-silenced melanoma cells.

A qRT-PCR and western blot assays were used to confirm CSN6 expression in CSN6-rescued CSN6-knockdown A375 and MV3 melanoma cells. B CSN6 recovery rescued the proliferation of A375 and MV3 melanoma cells. Growth curves are shown for the CSN6-rescued CSN6-knockdown cells (n = 4). C Representative fluorescence micrographs and quantification of BrdU staining in CSN6-rescued CSN6-knockdown A375 and MV3 cells are shown. Scale bar = 100 μm. D, E Migration and invasion assays were performed with CSN6-rescued CSN6-knockdown A375 and MV3 cells (left), and the quantification of migratory or invasive cells (right). Migratory cells were stained with crystal violet and counted at 12 h. Invasive cells were stained and counted at 24 h. Scale bar = 50 μm. F Western blot assays were used to detect the protein expression levels of cell cycle regulatory proteins and metastasis-related proteins in CSN6-rescued CSN6-knockdown A375 and MV3 melanoma cells. All data are shown as the mean ± SD, *P < 0.05 and **P < 0.01. All P-values are based on control versus treatment comparisons.