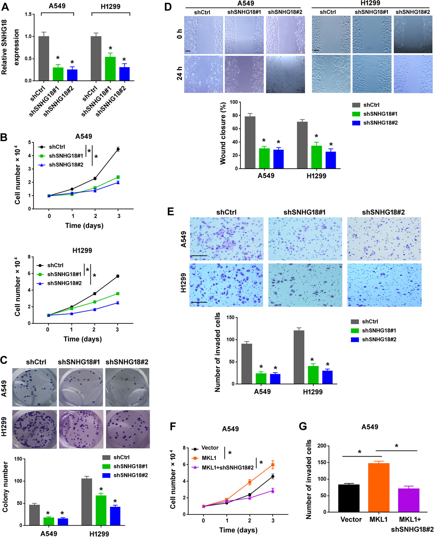
Fig. 3: SNHG18 knockdown suppresses MKL1-induced growth and invasion of NSCLC cells.

A Quantitative PCR analysis of SNHG18 expression in NSCLC cells transfected with negative control shRNA (shCtrl) or two different shRNAs targeting SNHG18 (shSNHG18#1 and shSNHG18#2). n = 3. B The proliferation of NSCLC cells transfected with indicated shRNAs was analyzed by direct cell counting. n = 4. C SNHG18 knockdown reduced the capability of clone formation by NSCLC cells. n = 3. D SNHG18 knockdown inhibited the migration of NSCLC cells, as determined by wound-healing assay. Bottom, bar graphs showing the quantitative results from three independent experiments. Scale bar = 300 μm. n = 3. E Reduction of cell invasion in NSCLC cells transfected with indicated shRNAs. Scale bar = 100 μm. *P < 0.05 vs. shCtrl. n = 3. F Knockdown of SNHG18 blocked MKL1-induced cell proliferation in A549 cells. n = 4. G Assessment of cell invasion in A549 cells transfected with indicated constructs. *P < 0.05. In all panels, one-way ANOVA and Bonferroni’s tests were performed. n = 3.